Конструируем DC-AC мост: баяны и модули

dik01
Сообщения: 424
Зарегистрирован: 26 мар 2012, 22:13

Re: Конструируем DC-AC мост: баяны и модули

Сообщение dik01 »

Да это осцилка верхней части 15 вольт при отключении затворов нет изменений .
Аватара пользователя
PAVEL
Сообщения: 1218
Зарегистрирован: 10 дек 2011, 18:37
Откуда: Россия

Re: Конструируем DC-AC мост: баяны и модули

Сообщение PAVEL »

Остаётся тока душить чем либо, это не дело с такой пульсацией юзать. Ёмкости смотрели, может какая-то дохлая. А что за схемка этого питальника? скинь картинку если не трудно, чтобы тут можно было посмотреть.
dik01
Сообщения: 424
Зарегистрирован: 26 мар 2012, 22:13

Re: Конструируем DC-AC мост: баяны и модули

Сообщение dik01 »

Питатель на TOP.
Аватара пользователя
Petrovich
Сообщения: 2021
Зарегистрирован: 25 авг 2008, 23:19

Re: Конструируем DC-AC мост: баяны и модули

Сообщение Petrovich »

dik01 писал(а):...TOP 250 ели теплый сегодня попробую...
Ой, ёёёёё...больше ТОПа 247 ставить не советую. У 250 отсечка 5 ампер. У меня это было, подёргается и ага.
Аватара пользователя
kava
Сообщения: 313
Зарегистрирован: 13 фев 2010, 22:58
Откуда: Харьков

Re: Конструируем DC-AC мост: баяны и модули

Сообщение kava »

Petrovich писал(а): У 250 отсечка 5 ампер. У меня это было, подёргается и ага.
То же замечал пока не разобрался. Делал на нем зарядку для АКБ, при 14,6V снимал 11А и при 11,8 происходила отсечка (12А так и не получилось). При малых тока ток отсечки устанавливается резистор по входу X, и им регулируется уровень ограничения тока (максимальная мощность перезагрузки TOPа). При больших токах X соеденен с S и F. На 250 сделан уже не один питальник расчитанный в PI Txpert 8. Хотя для плохой фазы иногда и извратится приходится...
Вложения
TOP250.jpg
... нельзя впихнуть невпихуемое, связать несвязуемое ...
Evgeniy-free
Сообщения: 392
Зарегистрирован: 02 дек 2012, 07:30
Откуда: Сибирь

Re: Конструируем DC-AC мост: баяны и модули

Сообщение Evgeniy-free »

dik01 писал(а):Встретился с проблемой на выходе драйверов на затворы баяна наблюдаю пульсацию
Если я правильно понял, на осциллограмме вы растянули начальный всплеск питания затворов до 5 микросекунд и увидели пульсации работы ТОРа с частотой в 100кГц. Скажем посмотрев на осциллограмму с пределом в 10 миллисекунд вы заметите вначале всплеск до 18 вольт, а потом сработает стабилитрон и напряжение упадёт до 15 вольт.
По крайней мере у меня так, и всё отлично работает!
Пару слов о питании... Долго думал как организовать питание в сварочнике, сначала было примерно как у Комрада, потом переделал... В общем 15в и 3х18в сделал на ТОР 224 и сердечнике EI33, стабилизация естественно по +15в на TL431, стабилизация 18в та LM317. Второй БП на ТОР250 служит для питания спулгана и вентиляторов сварника через импульсный стабилизатор на LM2576 с 24в в 12в. Оба БП питаются от одного отдельного выпрямителя +310в, только ТОР224 разделён ещё и диодом, ну и перед каждым топом ещё стоит плёночный кондёр.
dik01
Сообщения: 424
Зарегистрирован: 26 мар 2012, 22:13

Re: Конструируем DC-AC мост: баяны и модули

Сообщение dik01 »

Победил полностью пульсации в баяне установкой конденсатора 0.1 мкф между 8 и 6-7 ногами 3120 в каждом плече не знаю на сколько правильное это решение.Запитка от аккумулятора проблему не решила .
Испытал на баласте вроде нормально . На осцилограме ток 50 А

Изображение
Аватара пользователя
kava
Сообщения: 313
Зарегистрирован: 13 фев 2010, 22:58
Откуда: Харьков

Re: Конструируем DC-AC мост: баяны и модули

Сообщение kava »

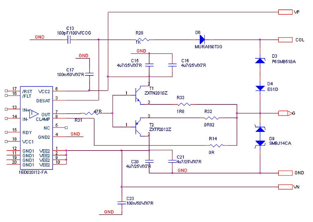
PAVEL писал(а): Прослеживается, что должно соединено с 6-7 ногой, явно средняя точка.
Думаю стоит посмотреть схему та что в дипе.
В дипе эмиторника нет. На 6-7 никаких емкостей дополнительных вешать нельзя, для того и мощный эмитерник чтоб с емкостями затворв быстро справлятся. Скорее оплошность в схеме, иначе что там делать стабилитрону. Наверно предпологалось примерно так, или как у Infineon
Вложения
3120_+.jpg
Infinion
Infinion
... нельзя впихнуть невпихуемое, связать несвязуемое ...
Аватара пользователя
Komrad
Сообщения: 2713
Зарегистрирован: 27 авг 2011, 21:07

Re: Конструируем DC-AC мост: баяны и модули

Сообщение Komrad »

kava писал(а):Скорее оплошность в схеме, иначе что там делать стабилитрону. Наверно предпологалось примерно так, или как у Infineon
Может и оплошность, Х.З. На странице 16 вверху фото драйверов, кто хочет может сравнить схему драйвера баяна и само железо. ТО что там есть пару "лишних" деталей (на схеме они тоже есть ) легко объяснить - мне было неизвестно будут работать эти драйвера или нет и потому на тех же печатках есть возможность организации отрицательного напряжения на затворы. Как показала практика, без отрицаловки можно обойтись, как и без резисторов в эмитерах. Где-то есть у меня одна статейка по поводу этих резисторов, если найду - выложу.
dik01 писал(а):Они стоят в схеме между 5и 8 ножкой и электрического соединения не имеют с 6-7 ножкой.
Извините, был не внимателен.
dik01
Сообщения: 424
Зарегистрирован: 26 мар 2012, 22:13

Re: Конструируем DC-AC мост: баяны и модули

Сообщение dik01 »

Если на выходных перестанут стрелять буду в гараж сварку тянуть пробывать варить, потом напишу, что получилось.
Ответить