Re: Сварка AC-DC-TIG/MIG-MAG в среде защитных газов (AtMega 8)
Re: Сварка AC-DC-TIG/MIG-MAG в среде защитных газов.
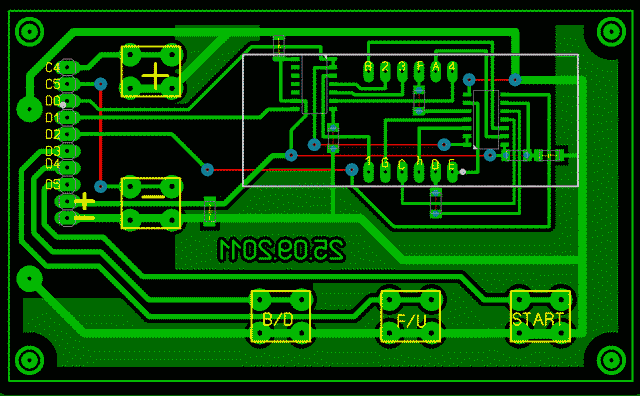
Доброго всем!
Как я понимаю, в ДипТрейсе это схемы от Сэм_софта, а картинки - это перевод Петровича.
Было еще даже коммент от Сэм_софта, что не надо было перерисовывать, а просто сделать скриншоты со схем.
А на днях Петрович еще раз декларировал, что в картинках все правильно.
Уважаемый Петрович! Я нисколько не критикую Ваш подход (уровень уважения к Вам на предельно высоком уровне), просто хотелось бы разобраться, может еще кому пригодится.
Так вот конкретные непонятки по схемам, можно, пожалуйста ответить тоже конкретно:
1) на 27 ноге Меги (или на общем проводе переключателя режимов) резистор номиналом 2.2к как в ДипТрейсе или 5.1к (R15) как на картинке Петровича - с каким номиналом корректно работает хекс 2.08 и определяет все 4 режима
2) на картинке Петровича нарисован 6ой вывод HLEC-F512GWB и подписано "старшая цифра" хотя вроде по дэйташиту старшая цифра (она же сама левая или цифра №1) сидит на 12ой ноге индикатора - так на какие выводы HLEC-F512GWB ("1","2","3","4" - в терминах дэйташита, а не под названием "старшая цифра") садятся ввыводы Q0(3), Q1(4), Q2(5), Q3(6) 74HC164
3) в ДипТрейсе на выходе оптодрайвера HCPL-3120 стоят два встречно включенных стабилитрона 1N4746, а на картинке Петровича стабилитрон и диод анодами на VEE - какой из вариантов правильный? И если правильный у Петровича - какой стабилитрон и какой диод
4) в ДипТрейсе один варистор, у Петровича два - что правильно?
5) у Петровича на выходе (между точками А и В) стоит конденсатор, в ДипТрейсе его нет, а если ставить вместе с осциллятором, то суммарная емкость превысит 0.068 мкф, что не рекомендует Сэм_софт.
Картинка приложена. Спасибо за ответы.
Как я понимаю, в ДипТрейсе это схемы от Сэм_софта, а картинки - это перевод Петровича.
Было еще даже коммент от Сэм_софта, что не надо было перерисовывать, а просто сделать скриншоты со схем.
А на днях Петрович еще раз декларировал, что в картинках все правильно.
Уважаемый Петрович! Я нисколько не критикую Ваш подход (уровень уважения к Вам на предельно высоком уровне), просто хотелось бы разобраться, может еще кому пригодится.
Так вот конкретные непонятки по схемам, можно, пожалуйста ответить тоже конкретно:
1) на 27 ноге Меги (или на общем проводе переключателя режимов) резистор номиналом 2.2к как в ДипТрейсе или 5.1к (R15) как на картинке Петровича - с каким номиналом корректно работает хекс 2.08 и определяет все 4 режима
2) на картинке Петровича нарисован 6ой вывод HLEC-F512GWB и подписано "старшая цифра" хотя вроде по дэйташиту старшая цифра (она же сама левая или цифра №1) сидит на 12ой ноге индикатора - так на какие выводы HLEC-F512GWB ("1","2","3","4" - в терминах дэйташита, а не под названием "старшая цифра") садятся ввыводы Q0(3), Q1(4), Q2(5), Q3(6) 74HC164
3) в ДипТрейсе на выходе оптодрайвера HCPL-3120 стоят два встречно включенных стабилитрона 1N4746, а на картинке Петровича стабилитрон и диод анодами на VEE - какой из вариантов правильный? И если правильный у Петровича - какой стабилитрон и какой диод
4) в ДипТрейсе один варистор, у Петровича два - что правильно?
5) у Петровича на выходе (между точками А и В) стоит конденсатор, в ДипТрейсе его нет, а если ставить вместе с осциллятором, то суммарная емкость превысит 0.068 мкф, что не рекомендует Сэм_софт.
Картинка приложена. Спасибо за ответы.
Re: Сварка AC-DC-TIG/MIG-MAG в среде защитных газов.
Правильно в ДипТрассе. Просто я пытался сделать схемы читабельными и наглядными, а кто что-то делает, тот всегда ошибается.ajsn писал(а):Доброго всем!
Как я понимаю, в ДипТрейсе это схемы от Сэм_софта, а картинки - это перевод Петровича.
................
Спасибо за ответы.
Спасибо за наблюдательность. Всё исправим. Более того, я начал для себя проверять схему индикации и вчера уже эти несоответствия обнаружил. А сверялся я с разводкой от Санька, беря её за основу, как рабочую.
По переключателю режимов, Вы первый, кто на этот резистор указал, может я что-то пропустил. Пойду у себя перепаивать.
По диодам защиты был спич, решили, что и так и так хорошо, наверно надо бы исправить, сделаем. Но сначала хотелось бы понять, может кто обьяснит, зачем второй стабилитрон в минус, если питание оптодрайвера однополярное? Более того, этот диод уже стоит в HCPL, он тут как седло на коровке......
Re: Сварка AC-DC-TIG/MIG-MAG в среде защитных газов.
Смотрите, индикация теперь соответствует разводке от Санька. Резистор тоже изменил. Если будут вопросы, смотрите мою разводку, под мою плату процессора, которая является моей вариацией на тему платы от Санька. разводка пока не проверена, поэтому только для справки.
Re: Сварка AC-DC-TIG/MIG-MAG в среде защитных газов.
Slava Это Ваше право мне не верить,что шов сделан мной на сварнике с этой ветки.С плохим поджигом дуги разобрался,поэкспериментировал,а по поводу осциллятора тяжолый случай,помех во время поджига дает очень много,а пока на неопределенное время сварник отставляю,бо времени не будет им занимаься.Petrovich А все таки какой резистор нада ставить на переключателе режима 2.2к или 5.1к,у меня стоит 2.2к,вроде работает нормально.
Последний раз редактировалось zmey71 25 сен 2011, 23:29, всего редактировалось 1 раз.
Re: Сварка AC-DC-TIG/MIG-MAG в среде защитных газов.
А нам рассказать?zmey71 писал(а):....С плохим поджигом дуги разобрался,....
Re: Сварка AC-DC-TIG/MIG-MAG в среде защитных газов.
Petrovich Значыть так,с плохим поджигом дуги разабрался,и вот как с ней справился.Взял две схемы одну на главной, другую в ДипТрассе, силы АС,и увидел разницу в подключении держака,и Вы можете сказать,а какая разница,ведь на выходе в режиме АС-переменка,я тоже так думал,но когда занялся экспериментом,то сразу все понял,очень тяжело выставить баланс сварки,горит вольфрамовый электрод, на главной к свариваемой детали подключен левый модуль,а с правого на горелку ТИГ,в ДипТрассе наоборот.Изначально собирал по схеме в ДипТрассе,дуга не зажигалась,переделал как на главной и все устаканилось.Легкий дотрон и дуга горит.На главной правильная схема подключения горелки в DC/AC.
Последний раз редактировалось zmey71 25 сен 2011, 23:51, всего редактировалось 1 раз.
Re: Сварка AC-DC-TIG/MIG-MAG в среде защитных газов.
Во дела, хотелось бы обьяснений от СЭМа. Как я понимаю, это % тока зачистки?zmey71 писал(а):....Изначально собирал по схеме в ДипТрассе,дуга не зажигалась,переделал как на главной и все устаканилось.Легкий дотрон и дуга горит.
Re: Сварка AC-DC-TIG/MIG-MAG в среде защитных газов.
Нет,не поцент тока очистки,а процент баланса.
Re: Сварка AC-DC-TIG/MIG-MAG в среде защитных газов.
Там хде описалово агрегата, пункт IV - 4 . Написано как проверить и поставить правильную полярность. И в этой ветке я хдето говорил что если лектод горит - то перепутана полярность. Шоб ничего с силовой разводкой не переделывать - меняем местами сигналы драйва шо идут на модули.zmey71 писал(а):Petrovich Значыть так,с плохим поджигом дуги разабрался,и вот как с ней справился.Взял две схемы одну на главной, другую в ДипТрассе, силы АС,и увидел разницу в подключении держака,и Вы можете сказать,а какая разница,ведь на выходе в режиме АС-переменка,я тоже так думал,но когда занялся экспериментом,то сразу все понял,очень тяжело выставить баланс сварки,горит вольфрамовый электрод, на главной к свариваемой детали подключен левый модуль,а с правого на горелку ТИГ,в ДипТрассе наоборот.Изначально собирал по схеме в ДипТрассе,дуга не зажигалась,переделал как на главной и все устаканилось.Легкий дотрон и дуга горит.На главной правильная схема подключения горелки в DC/AC.
I'll be back
Re: Сварка AC-DC-TIG/MIG-MAG в среде защитных газов.
Попробуй прицепить емкостину на пару сотен пик на пяток килавольт с холодного конца трансформатора осцилятора на корпус агрегата. Далжно помочь.zmey71 писал(а):люмень варит отлично,дуга только плохо зажигается,пока экспериментирую,с осциллятором такие помехи валят,ажно проц виснет.Пока поварил без осциллятора.Вот фотка первого шва СЕМовского сварочника.Вот и хочу спросить у СЭМа почему так плохо дуга загорается?Видива сварки снимать не буду,жалко нового фотика,как писал Сэм,матрицу ухандохал.
I'll be back