Косой мост

Аватара пользователя
Komrad
Сообщения: 2713
Зарегистрирован: 27 авг 2011, 21:07

Re: Косой мост

Сообщение Komrad »

Не помню, где это было написано и кто автор даных строк - пусть не обижается в случае чего.
Действительно, через прямой диод коммутируется бОльшая мощность, нежели через обратный (замыкающий). Однако вы упустили из виду, что греет его (диод) не коммутируемая мощность, а величина тока и время его протекания.
Возьмем условный пример: выходной ток 100А, выходное напряжение 25V (на дуге), Ктр=3 (трансформатор), Кзап.=0,25 (25% ШИМ).
1.На прямом диоде коммутируется вся 100% средняя выходная мощность 2,5kW в виде прямоугольных импульсов амплитудой 100V, током 100А, мгновенной мощностью 10kW (мгновенная 2,5kW утекает в нагрузку-дугу, мгновенная 7,5kW запасается в дросселе), но временем только 25%. Если условно принять, при любом токе падение напряжения на диоде равно 1V (и отбросить динамические потери), то рассеиваемая мощность на прямом диоде составит 100A • 1V • 25% = 25W .
2.На обратном (замыкающем) диоде коммутируется не вся выходная мощность, а только 75% (запас из дросселя на обратный ход) в виде прямоугольных импульсов амплитудой 25V, током 100А, мгновенной мощностью 2,5kW, но временем аж 75%. Рассеиваемая мощность на обратном (замыкающем) диоде составит 100A • 1V • 75% = 75W .
Как видите, несмотря на коммутацию большей (100% против 75% у обратного) мощности, прямой диод втрое выигрывает в потерях за счет того, что работает с вчетверо бОльшими напряжениями , как следствие для коммутации через себя мощности-энергии при том же токе требуется мЕньшее в разы время.
Обратите внимание, что дроссель работает как трансформатор (на прямом ходе запасает энергию с одним амплитудным напряжением, а на обратном отдает с другим ).
mimicon
Сообщения: 39
Зарегистрирован: 18 июн 2014, 17:14

Re: Косой мост

Сообщение mimicon »

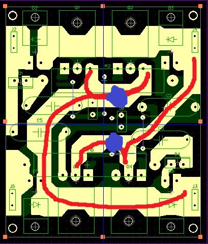
Тут на форуме проскакивали печатки, у меня вопрос по проводникам до трансформатора.
Красным нарисовал дороги от ключиков до места впайки концов транса. Они достаточно длинные. Насколько это приемлемо?
Транс могу впаять и прямо на синие точки, но тогда поменяется полярность включения трансформатора, и на выходе приесться городить колхоз. А сечение проводников там приличное.
Вложения
Снимок.JPG
Vanchoper
Сообщения: 144
Зарегистрирован: 22 авг 2011, 07:02
Откуда: Ангарск, Иркутская обл.

Re: Косой мост

Сообщение Vanchoper »

mimicon писал(а):Тут на форуме проскакивали печатки, у меня вопрос по проводникам до трансформатора.
Красным нарисовал дороги от ключиков до места впайки концов транса. Они достаточно длинные. Насколько это приемлемо?
Транс могу впаять и прямо на синие точки, но тогда поменяется полярность включения трансформатора, и на выходе приесться городить колхоз. А сечение проводников там приличное.
Да не очень уж и большое расстояние, у меня все нормально работает, а если впаять напрямую, дороги могут оторваться когда транс ворочить будете, да и неудобно потом налаживать будет.
Я впаял клеммы от ИБП (лепестки) J2,J3,J4,J5 - все снимается и удобно одевается :D
mimicon
Сообщения: 39
Зарегистрирован: 18 июн 2014, 17:14

Re: Косой мост

Сообщение mimicon »

Vanchoper писал(а): Я впаял клеммы от ИБП (лепестки) J2,J3,J4,J5 - все снимается и удобно одевается :D
Таких клемм не нашел. Зато нашелся кусок нулевой шины.
Получилось хардкорно :)

Какие тычки (зуб) допустимы на затворе?
У меня получается 14,5В полка, и еще 3,5В зуб.
Может уменьшить стабилитроны с 18 до 16В?
Вложения
DSC_7290.JPG
DSC_7292.JPG
DSC_7291.JPG
Аватара пользователя
Petrovich
Сообщения: 2021
Зарегистрирован: 25 авг 2008, 23:19

Re: Косой мост

Сообщение Petrovich »

mimicon писал(а):...Какие тычки (зуб) допустимы на затворе?
У меня получается 14,5В полка, и еще 3,5В зуб.
Может уменьшить стабилитроны с 18 до 16В?
Допустимо на затворе +-20вольт. А с другой стороны, чем больше-тем лучше. Поэтому пусть остаётся 18.
Vanchoper
Сообщения: 144
Зарегистрирован: 22 авг 2011, 07:02
Откуда: Ангарск, Иркутская обл.

Re: Косой мост

Сообщение Vanchoper »

mimicon - аккуратно получилось!
Я еще себе пропилы в текстолите между выводов транзисторов сделал и лаком покрыл с двух сторон, но думаю можно просто лаком обойтись.
Аватара пользователя
Chir-OFF
Сообщения: 738
Зарегистрирован: 25 дек 2014, 22:19
Откуда: Краснодарский край

Re: Косой мост

Сообщение Chir-OFF »

mimicon а можно ваши импульсы глянуть?
mimicon
Сообщения: 39
Зарегистрирован: 18 июн 2014, 17:14

Re: Косой мост

Сообщение mimicon »

Снял осцилки.
На затворах без 310В, все остальное с полным питанием через лампадку.

Затворы. на всех картинка аналогична.
затв.JPG
Растянул зубчик. (может это щуп? Но он как бы неплох, 12 пик, 10 мегом)
затв_зуб.JPG
Закрытие.
затв_зак.JPG
КЭ нижнего ключа.
КЭ.JPG
На обратном диоде. Дросселя пока не включал.
(Вроде как правильно сфазировал транс?)
об_диод.JPG
Ну и ТТ нагружен на резистор 12Ом (просто висит в воздухе)
ТТ_12Ом.JPG
Аватара пользователя
Chir-OFF
Сообщения: 738
Зарегистрирован: 25 дек 2014, 22:19
Откуда: Краснодарский край

Re: Косой мост

Сообщение Chir-OFF »

mimicon нормальные у тебя осцылы,можно грузить помалёху,при этомпосмотреть на резисторе тт что с пилой будет.У меня на К-Э даже похуже дела,сам видел.
А ты на какой управе собираешь?
mimicon
Сообщения: 39
Зарегистрирован: 18 июн 2014, 17:14

Re: Косой мост

Сообщение mimicon »

Гут. Вторая управа.
Ответить