Спарка косых полумостов

Аватара пользователя
egor
Сообщения: 715
Зарегистрирован: 05 июл 2013, 11:47
Откуда: Россия, МО

Re: Спарка косых полумостов

Сообщение egor »

PAVEL писал(а): Питание я наобород хотел мощу поднять, поставить, типа LM2976 в питальниках применяют. У меня кренка грелась, слегка.
сначала тож ставил ЛМ2976..а потом посмотрел плату Скифа и поставил себе МС34063..деталей больше на несколько смд резисторов..размер меньше..стоит дешевле..ток управы не зря указал..70 ма по питанию 12в- смысл ставить ЛМ???
линейные стабилизаторы отмел- ну правда греются
Аватара пользователя
PAVEL
Сообщения: 1218
Зарегистрирован: 10 дек 2011, 18:37
Откуда: Россия

Re: Спарка косых полумостов

Сообщение PAVEL »

Може я питание поднемал, гдето до 18в это для раскачки ТГР, тогда драйвер от мультика ставил. Ну чёта 70 совсим по детски, сам то не мерел. Не точно помню грелось и не тока у меня, это понятно кренка она и есть кренка, она и должна греться.
Вот и говорю что мощу поднять, LM ка кажится на 3 ампера и входной выше крыши. :-)
Аватара пользователя
egor
Сообщения: 715
Зарегистрирован: 05 июл 2013, 11:47
Откуда: Россия, МО

Re: Спарка косых полумостов

Сообщение egor »

PAVEL писал(а):Може я питание поднемал, гдето до 18в это для раскачки ТГР, тогда драйвер от мультика ставил. Ну чёта 70 совсим по детски, сам то не мерел. Не точно помню грелось и не тока у меня, это понятно кренка она и есть кренка, она и должна греться.
Вот и говорю что мощу поднять, LM ка кажится на 3 ампера и входной выше крыши. :-)
давай уточним..моя управа потребляет 60-65 ма без ТГР.. ТГР вроде 100ма (счас не помню один транс или оба)
у меня блок питания на 12в..с него делается 5в МС34063.. ТГР питается 12в..
ТГР R25,3x14,8x15,0..первичка счас не помню..ну скажем так 18..вторичка 25 (не брать данные для намотки!)
то есть по 12в потребляется макс 300ма...питание логики макс 100 ма...ну нет смысла в ЛМ.
не веришь по токам- фоту сделаю :D
Вложения
без ТГР
без ТГР
с ТГР
с ТГР
Последний раз редактировалось egor 16 дек 2014, 17:46, всего редактировалось 1 раз.
Аватара пользователя
Komrad
Сообщения: 2713
Зарегистрирован: 27 авг 2011, 21:07

Re: Спарка косых полумостов

Сообщение Komrad »

egor писал(а):поставил себе МС34063..деталей больше на несколько смд резисторов..размер меньше..стоит дешевле..ток управы не зря указал..70 ма по питанию 12в- смысл ставить ЛМ???
Не утверждаю, информирую. Трижды имел дело с МС34063 и трижды менял их на ЛМ, правда радиатор нужно лепить. Две МС глючили управу в "холостую", третья при работе аппарата. Конечно не факт, что они все такие, но вот такой опыт имеется. Есть кино с писком аппарата при питании от МС34063, в сеть еще не выкладывал.
Аватара пользователя
PAVEL
Сообщения: 1218
Зарегистрирован: 10 дек 2011, 18:37
Откуда: Россия

Re: Спарка косых полумостов

Сообщение PAVEL »

egor писал(а):...
ТГР R25,3x14,8x15,0..первичка счас не помню..ну скажем так 18..вторичка 25
то есть по 12в потребляется макс 300ма...питание логики макс 100 ма...ну нет смысла в ЛМ.
не веришь по токам- фоту сделаю :D
Разница есть, у меня тгр намотан 1/1 витки а у тибя повышающий, в этом плюс, питание не поднимал значит. Может смысла нет, зато её поять удобно и на платке вечно холодная будет. В прозопас тоже хочется.
Вопрос ещё, а зачем ирку выкинул, у неё преобразон с 5 в есть, а так дополнительно повторитель надо.
Драйвер по ближе к силе, так.?
Вот и Комрад дело говорит.
Аватара пользователя
egor
Сообщения: 715
Зарегистрирован: 05 июл 2013, 11:47
Откуда: Россия, МО

Re: Спарка косых полумостов

Сообщение egor »

МС34063- не знаю..видимо из-за копеечной цены делают их кто попало. Народ в сети жалуется..да и ЛМ говорят тоже разные бывают :D
глюки на МС34063 на своей управе не заметил ни на ХХ ни на токах до 160а. не греется вообще..там далее посмотрим..спасибо за инфу
ИРку 2110 выбросил...ее смысл ТТЛ преобразовать в управление мосфетом. У меня эту функцию выполняет ИР4427 (сдвоенный драйвер мосфетами) с лучшими характеристиками, стоит на плате ТГР, ТГР прямо на плате ключей
Спарка такая же download/file.php?id=2503&mode=view , только оптику выбросил
Аватара пользователя
PAVEL
Сообщения: 1218
Зарегистрирован: 10 дек 2011, 18:37
Откуда: Россия

Re: Спарка косых полумостов

Сообщение PAVEL »

egor писал(а):...
ИРку 2110 выбросил...ее смысл ТТЛ преобразовать в управление мосфетом. У меня эту функцию выполняет ИР4427 (сдвоенный драйвер мосфетами) с лучшими характеристиками, стоит на плате ТГР, ТГР прямо на плате ключей...
Видно я уже нехрена не понемаю.Давай по новой.
Выкидываш ирку,в замен ставиш повторитель дальше на плату силы ставиш драйвер ИР4427 и к нему драйвера по мультику.Зачем ты поставил ИР4427 у драйвера,она там совершенно не нужна,какой толк от неё? ну пусть она лучше чем 2110 и к тому же тянеш 5в к драйверу 4427(тут может я и не прав ,даташит не смотрел не успел ещё).Тревожно мне от такого,низкая сторона по 5в с повторителя,приходит на силу к драйверу.
В нашем варианте, с управы выходят сильно точные провадки по 15в ,на управление не какого влияния почти не оказывают,кроме общей шины.А сами драйвера как и положено рядом с ключиками.Вот такой расклад.
Аватара пользователя
egor
Сообщения: 715
Зарегистрирован: 05 июл 2013, 11:47
Откуда: Россия, МО

Re: Спарка косых полумостов

Сообщение egor »

PAVEL писал(а): Видно я уже нехрена не понемаю.Давай по новой.
Выкидываш ирку,в замен ставиш повторитель дальше на плату силы ставиш драйвер ИР4427 и к нему драйвера по мультику.Зачем ты поставил ИР4427 у драйвера,она там совершенно не нужна,какой толк от неё? ну пусть она лучше чем 2110 и к тому же тянеш 5в к драйверу 4427(тут может я и не прав ,даташит не смотрел не успел ещё).Тревожно мне от такого,низкая сторона по 5в с повторителя,приходит на силу к драйверу.
В нашем варианте, с управы выходят сильно точные провадки по 15в ,на управление не какого влияния почти не оказывают,кроме общей шины.А сами драйвера как и положено рядом с ключиками.Вот такой расклад.
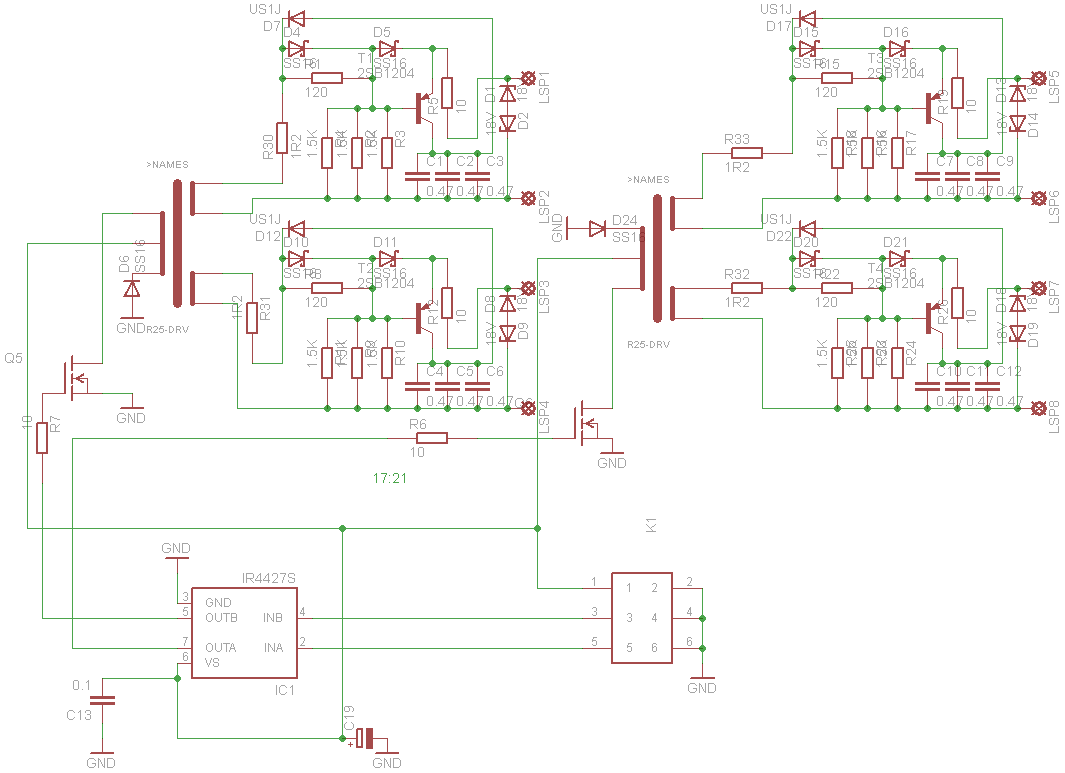
приложенная схема стоит прямо на силовых ключах.. у ИР4427 логические входы.. питание 12в (по шиту от 6 до 20в). 5вольт на ТГР не тяну..только ТТЛ управление- в этом не вижу никакого криминала (тем более 6 проводной шлейф. 2 управления, 1 питание, 3 линии общего чередуются между проводами управления).
мосфетами ТГР чем управлять? от 5в ТТЛ уровней?
Вложения
tgr.png
Аватара пользователя
PAVEL
Сообщения: 1218
Зарегистрирован: 10 дек 2011, 18:37
Откуда: Россия

Re: Спарка косых полумостов

Сообщение PAVEL »

Пускай так будет.Всё нормально,давно этот вопрос задавался,сам же твоё мнение доказывал.Вот и разобрались. :D
Аватара пользователя
egor
Сообщения: 715
Зарегистрирован: 05 июл 2013, 11:47
Откуда: Россия, МО

Re: Спарка косых полумостов

Сообщение egor »

PAVEL писал(а):Пускай так будет.Всё нормально,давно этот вопрос задавался,сам же твоё мнение доказывал.Вот и разобрались. :D
ну и чудненько! :D тем более осцилки на затворах силовых ключей норма...на выходе СТ тоже красиво. силу на шунт грузил- правда недолго..писал почему..сомнения у меня только в дросселе 19 мкгн
Ответить