Конструируем DC-AC мост: баяны и модули

Аватара пользователя
PAVEL
Сообщения: 1218
Зарегистрирован: 10 дек 2011, 18:37
Откуда: Россия

Re: Конструируем DC-AC мост: баяны и модули

Сообщение PAVEL »

Вот ещё один буфер с отрицательным смещением довольно мощный
Вложения
dt92-3.pdf
(107.87 КБ) 925 скачиваний
Аватара пользователя
Komrad
Сообщения: 2713
Зарегистрирован: 27 авг 2011, 21:07

Re: Конструируем DC-AC мост: баяны и модули

Сообщение Komrad »

Sam_soft. Дошел до снаббера и нуждаюсь в консультации. В схеме на главной батарея из 7-ми кондеров, в диптрессе фигурирует восьмой-0,033*1000В. Ставить его или нет? И еще. В батарее кондеры разных номиналов размещать поочередно, или в случайном порядке? Спасибо.
Аватара пользователя
sam_soft
Сообщения: 1523
Зарегистрирован: 30 окт 2009, 22:27

Re: Конструируем DC-AC мост: баяны и модули

Сообщение sam_soft »

пару штук К78-2 на 0.033 - 0.047 или проверенных китайсев CBB-81 ставь обязательно. дэ вэ по дэ тэ там суръёзны. И желательно шоб они замыкали цепь по кратчайшему пути. Остальное догонять К73-17.
НЧ пульс исправил, но так и не проверил. Появились срочные дела, в итоге намотал за день шыссот км по сугробам и ручи не дошли прошить и проверить. Патом пропробую
I'll be back
Аватара пользователя
kava
Сообщения: 313
Зарегистрирован: 13 фев 2010, 22:58
Откуда: Харьков

Re: Конструируем DC-AC мост: баяны и модули

Сообщение kava »

Буду делать так как на модельке только с обвязкой и ускоряющим рассасывание резистором. Естественно вместо ВСххх - КТ 972-973 (у меня моделей их нет)
Вложения
0.pdf
(87.79 КБ) 859 скачиваний
... нельзя впихнуть невпихуемое, связать несвязуемое ...
Аватара пользователя
Petrovich
Сообщения: 2021
Зарегистрирован: 25 авг 2008, 23:19

Re: Конструируем DC-AC мост: баяны и модули

Сообщение Petrovich »

kava писал(а):.... Естественно вместо ВСххх - КТ 972-973 (у меня моделей их нет)
Их прототип BD875 BD876
Аватара пользователя
Komrad
Сообщения: 2713
Зарегистрирован: 27 авг 2011, 21:07

Re: Конструируем DC-AC мост: баяны и модули

Сообщение Komrad »

kava писал(а):Буду делать так как на модельке только с обвязкой и ускоряющим рассасывание резистором
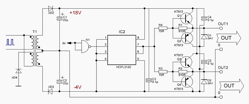
В моделировании я на бронетранспортере. Kava, в ПДФке вторарая "обоина" с коротким хвостом и током 3 А. Для реального устройства кроме двуполярного питания какие еще решения нужны? Спасибо.
Аватара пользователя
kava
Сообщения: 313
Зарегистрирован: 13 фев 2010, 22:58
Откуда: Харьков

Re: Конструируем DC-AC мост: баяны и модули

Сообщение kava »

Petrovich писал(а):Их прототип BD875 BD876
Их аналоги в Spice не нашел
Komrad писал(а):...какие еще решения нужны? Спасибо.
Вот это все, по питанию на оба канала 2,5А должно хватить.
Вложения
driv_.GIF
... нельзя впихнуть невпихуемое, связать несвязуемое ...
Аватара пользователя
Petrovich
Сообщения: 2021
Зарегистрирован: 25 авг 2008, 23:19

Re: Конструируем DC-AC мост: баяны и модули

Сообщение Petrovich »

kava писал(а):...Вот это все, по питанию на оба канала 2,5А должно хватить.
Сколько Спица показывает средний ток? Авераже, наводим на ток и жмём Cnrt Alt вместе. Мне просто лень симулить. Думаю, что 0,2 А должно хватить. Частоту "кувыркания" поставьте 100 Гц. А что-то мне подсказывает, что будет на порядок меньше.
И ещё, я заметил в Вашей модельке отсутствуют блокировочные конденсаторы.
Vanchoper
Сообщения: 144
Зарегистрирован: 22 авг 2011, 07:02
Откуда: Ангарск, Иркутская обл.

Re: Конструируем DC-AC мост: баяны и модули

Сообщение Vanchoper »

В схеме DC-AC стоят супрессоры 1.5ke350 на затворах, раньше их там не было. Мне не встречалось такое включение, где можно первоисточник поглядеть? А то опасаюсь сквозных токов от случайного включения транзисторов по сработке на бросок напруги супрессоров. Сорри если уже это обсуждалось.
Аватара пользователя
Komrad
Сообщения: 2713
Зарегистрирован: 27 авг 2011, 21:07

Re: Конструируем DC-AC мост: баяны и модули

Сообщение Komrad »

У меня с супрессорами только эта
Вложения
DC-ACpower.dch
(113.37 КБ) 866 скачиваний
Ответить