DipTrace обмен опытом

Аватара пользователя
PAVEL
Сообщения: 1218
Зарегистрирован: 10 дек 2011, 18:37
Откуда: Россия

Re: DipTrace обмен опытом

Сообщение PAVEL »

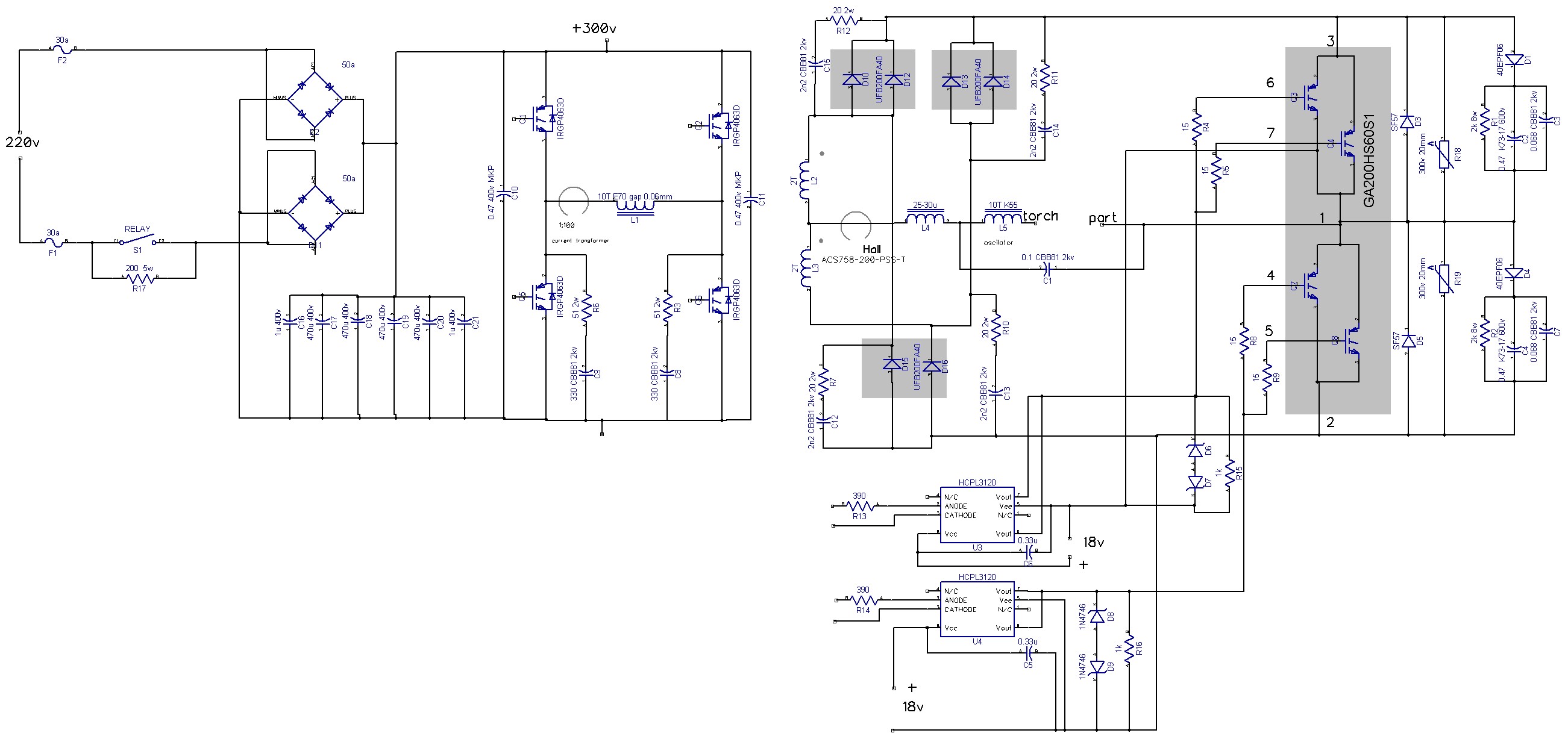
egor писал(а): Привет. Не вижу питания на 8 ноге
ну и я у себя пвм-ку поставил на верхнюю часть платы, сзади заливка- считаю так меньше помех на кристалл
Привет. Нет питание там есть а на НС08 общего нет, исправил.
Sinner
Сообщения: 168
Зарегистрирован: 18 фев 2013, 21:30

Re: DipTrace обмен опытом

Сообщение Sinner »

Какой версией Diptrace открываются последние схемы от Sam-soft ? Уже две версии скачал, а открыть файл не могу. Помню, год назад решал уже эту проблему, а теперь забыл. Подскажите, а то уже отстал от жизни "сваркопаятелей".
Аватара пользователя
Petrovich
Сообщения: 2021
Зарегистрирован: 25 авг 2008, 23:19

Re: DipTrace обмен опытом

Сообщение Petrovich »

Sinner писал(а):Какой версией Diptrace открываются...отстал от жизни "сваркопаятелей".
Если ДТ лицензионный, как у меня, он сам установит последнюю версию. А лицензия-то бесплатная. :lol: Просто идёш на сайт и усё.
Но русские не ищут лёгких путей.... :lol:
Аватара пользователя
Komrad
Сообщения: 2713
Зарегистрирован: 27 авг 2011, 21:07

Re: DipTrace обмен опытом

Сообщение Komrad »

Sinner писал(а):а открыть файл не могу.
В таком виде пойдет?
Вложения
на фанерке.jpg
Sinner
Сообщения: 168
Зарегистрирован: 18 фев 2013, 21:30

Re: DipTrace обмен опытом

Сообщение Sinner »

Komrad писал(а): В таком виде пойдет?
Komrad, как всегда оперативно и с чувством юмора. Спасибо!
Ответить