Осцилятор к косому мосту
Re: Апгрэд Блока управления универсального сварочника
Пацаны Вы это что, оссцилятор мотаете в локовой изоляции(ПЭЛ),такая не пойдёт ясное дело всё и прошивает насквось. 
Re: Осцилятор к косому мосту
обратноход, питающийся от ТИГаmehanik писал(а):Если схема, в принципе, отработана, то к нашему сварочнику пойдет без проблем. Замыкающая емкость есть С22. Схема выходного каскада идентична, количество витков транса совпадает, только вторичную обмотку транса осцилятора подключить в разрыв плюса - как у нас и все. Дроссель и замыкающую емкость устанавливать по схеме СЭМА.
если тупо копировать- может чего и вылезет
Re: Апгрэд Блока управления универсального сварочника
У меня собранно два осциллятора по схеме RE-165,намотан транс ПЭЛ проводом ни чего не прошивает,один уже работает больше четырёх лет на бодике без проблем.
- hantmaster
- Сообщения: 459
- Зарегистрирован: 01 апр 2013, 14:48
- Откуда: Украина
Re: Апгрэд Блока управления универсального сварочника
Ага мотал в четире провода да еще попарно в хб изолировал что из за этого было описывал и кино показывал искры валили со всего трансик излучал что магнетрон ...
На третий день Господь создал винтовку Ремингтон 700, чтобы люди могли стрелять динозавров и гомосексуалистов
Re: Апгрэд Блока управления универсального сварочника
Это если между витками воздушный зазор делать и пропитывать тогда прокатит,лучше в двайной изоляции.Лак при намотке может лопнуть получаются микротрещины, если лаком не пропитать то это дохлый намер.От старости лаковое покрытие просто осыпается,проверятся так берёш провод одной рукой крутиш потом смотриш если лак осыпается или трещины значит плохой.
На первый аппарат,первый транс мотал в эмали всё прилично акуратно стока квадратов зпихнул а когда проверять начел какаято ерунда типо синуса лезит,думаю нет тут что то стронсом уж больно я его плотно мотал надо послабже.Перемотал и всё стало путём не какой синусоиды не стало.
На первый аппарат,первый транс мотал в эмали всё прилично акуратно стока квадратов зпихнул а когда проверять начел какаято ерунда типо синуса лезит,думаю нет тут что то стронсом уж больно я его плотно мотал надо послабже.Перемотал и всё стало путём не какой синусоиды не стало.
Последний раз редактировалось PAVEL 04 дек 2013, 18:58, всего редактировалось 1 раз.
Re: Апгрэд Блока управления универсального сварочника
я жгут ПЭЛ обмотал пленкой барньер (вроде 5 кВ), потом хб (извините повторяюсь)
на правильность не претендую, потом отпишусь
на правильность не претендую, потом отпишусь
Re: Осцилятор к косому мосту
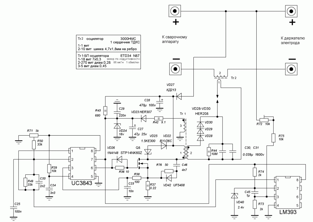
Вот так, а при желании можно уменьшить количество деталей. Только рисовать в пайнте долго. Думаю Вы splan редактируете.
Р.S. массу обозначенную на этой схеме соединить с выводом обозначенным как минус и не соединять ни к какой из масс схемы от SamSoft.
Р.S. массу обозначенную на этой схеме соединить с выводом обозначенным как минус и не соединять ни к какой из масс схемы от SamSoft.
Последний раз редактировалось mehanik 04 дек 2013, 19:45, всего редактировалось 2 раза.
Re: Апгрэд Блока управления универсального сварочника
У Нантера вроде была в тройной изоляции, наскока понял- прошило
Re: Осцилятор к косому мосту
eqor писал(а):у нас силовой намотан изолированными проводами...есть проблемы?
в оригинале транс осцилла намотан монтажным проводом..получается что между витками есть минимум 5 мм резины и воздуха
наскоко я понимаю без резины,может свистеть как между витками, так и между витками и кольцом, и уж очевидно между витками и корпусом
Может я не встречал- а покажите мне транс осциллятора, даже китайский, который намотан пучком проводов.
- hantmaster
- Сообщения: 459
- Зарегистрирован: 01 апр 2013, 14:48
- Откуда: Украина
Re: Апгрэд Блока управления универсального сварочника
Да не прошило (лучше бы прошило) в теме про осциллятор я все изложил с видео . из за такой намотки возникал какой то резонанс и на всем металлическом рядом индуцировался нехилый потенциал при том что это железо не касалось ничего с него лупили искры на железку в руке со всех дорожек управы лупили искры .
Это конечно ваше право мотать как хотите , Егор вы уже пробовали его в работе? Попробуйте отдельно как пробовать я описал в кино...
Это конечно ваше право мотать как хотите , Егор вы уже пробовали его в работе? Попробуйте отдельно как пробовать я описал в кино...
На третий день Господь создал винтовку Ремингтон 700, чтобы люди могли стрелять динозавров и гомосексуалистов