Осцилятор к косому мосту
Re: Осцилятор к косому мосту
И еще вопрос у меня транс 250а работает с стабилиз отВалвола ну не удобно зажигать на графите делал RE165 так и не запустил проблема с теристорами не достанеш в Украине та и замолодь с ключами а вот эта схема обсуждаемая с трансом как будет работать!
- hantmaster
- Сообщения: 459
- Зарегистрирован: 01 апр 2013, 14:48
- Откуда: Украина
Re: Осцилятор к косому мосту
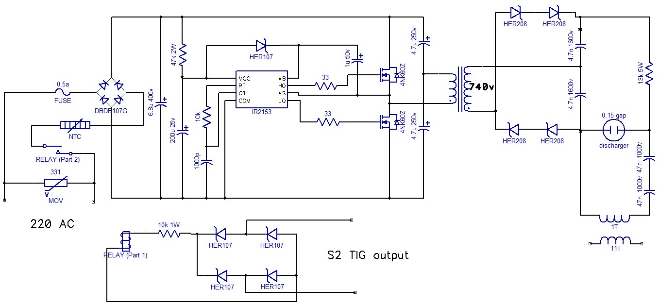
Вы лучше спросите спецов нащет крайней схемки Сема осциллятора на IR2153 там моща в воздухе шмалит аж страшно
только для синусоиды транса вам походу нужно осциллятор чтоб лупил каждый раз при переходе через 0 . Есть такие готовые в продаже http://prom.ua/p2410601-svarochnyj-osts ... -ossd.html самому изготовить в 10 раз дешевле будет...
На третий день Господь создал винтовку Ремингтон 700, чтобы люди могли стрелять динозавров и гомосексуалистов
Re: Осцилятор к косому мосту
Чё-та я нить потерял, какого ответа Вы ждёте? 5 постов и сам с собойRsa777 писал(а):вот пожалуйста жду ответа!!!!!!!!!
Если по разряднику, так писалось уже, они быстро деградируют, а так хорошая вещ. Ваш похоже на 230 вольт, если так, то не пойдёт, надо будет дроссель мотать не 11 витьков, а в 3 раза больше, что не реально.
Re: Осцилятор к косому мосту
Rsa777 Это я эту схемку RE-165 у Володина выкладывал,расколупал от баксидки неисправный,срисовал схему, это осциллятор - стабилизатор,предназначен для поджига и стабилизации сварочной дуги для трансформаторных сварочников,у меня работает уже пятый год в гараже,варю им всё алюминий,медь, нержу,где то писал об этом.Осциллятор СЭМа ьолько для поджига,дуга зажглась и осциллятор выключился.
Re: Осцилятор к косому мосту
Понял!!!
Re: Осцилятор к косому мосту
Я ставил разрядник Эпкос, работает ,красиво синеватым поблескивает и помехи валит неслабые
, заменил на самодельный, проблем поубавилось.
, заменил на самодельный, проблем поубавилось.
Re: Осцилятор к косому мосту
Вот значит от каго схема нашолса хозяин,как то изучал её на другом форуме, до сих пор храню как оригиналzmey71 писал(а):Rsa777 Это я эту схемку RE-165 у Володина выкладывал,расколупал от баксидки неисправный,срисовал схему....
Re: Осцилятор к косому мосту
сделал осциллятор на ир2153. работает на двух надфилях. питание ир2153 с ТОПа, мост постоянно под напругой, включение- размыкание емкости 1000пф