Re: Сварка AC-DC-TIG/MIG-MAG в среде защитных газов (AtMega 8)
Re: Сварка AC-DC-TIG/MIG-MAG в среде защитных газов.
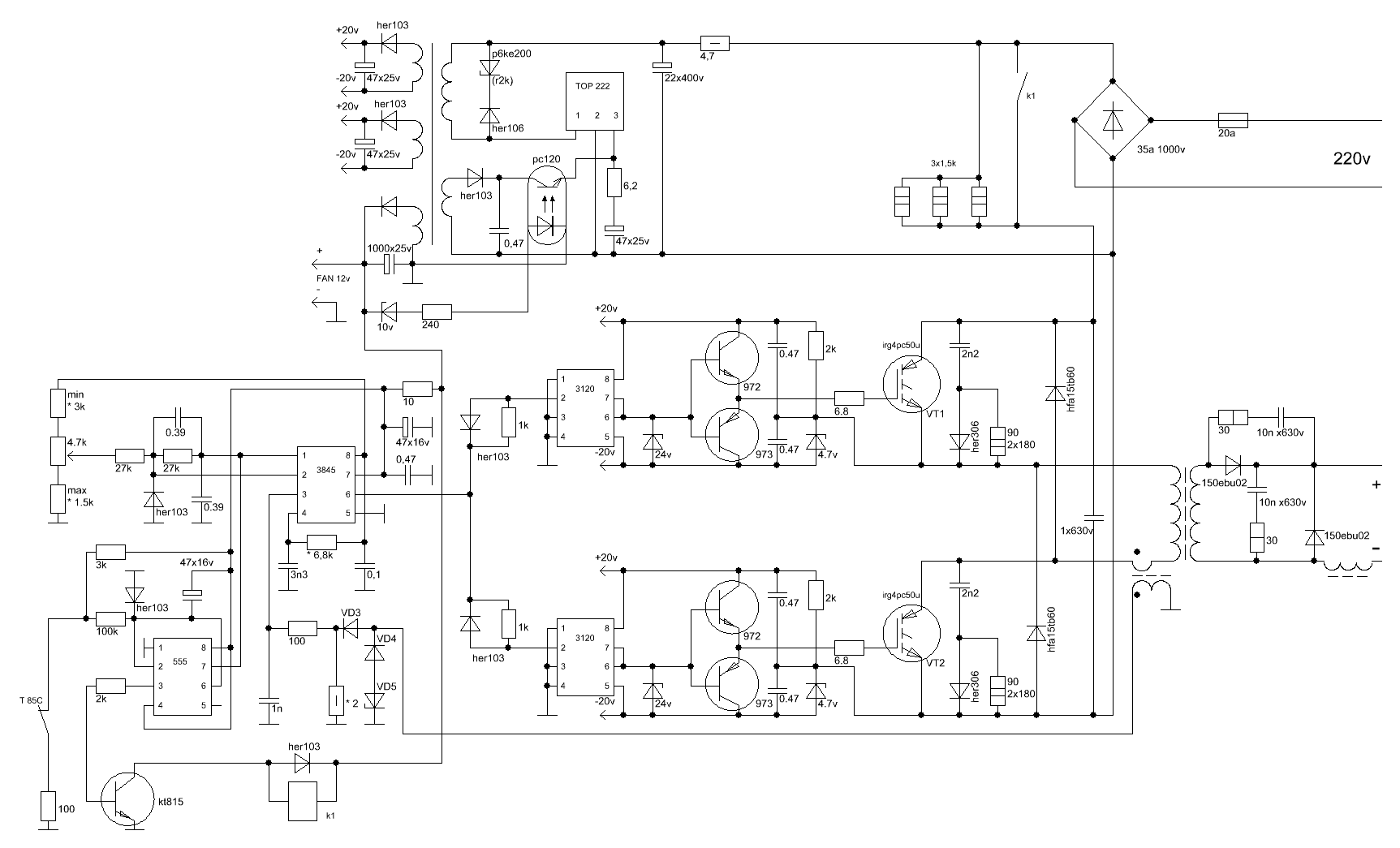
Там действительно где-то по 1кОм резюки должны быть, на каждую оптопару по одному. А 20 Ом стоит в случае ТГР, в затворе полевика раскачки.
Re: Сварка AC-DC-TIG/MIG-MAG в среде защитных газов.
прошу прощения ввел в заблуждение ,в силовой части истоят резюки по 1к паралельно емму диод, а в управление 20Ом,Komrad писал(а):Там действительно где-то по 1кОм резюки должны быть, на каждую оптопару по одному. А 20 Ом стоит в случае ТГР, в затворе полевика раскачки.
Re: Сварка AC-DC-TIG/MIG-MAG в среде защитных газов.
Вопрос. Осцилка подписанная " на коллекторе ", снята с нижнего по схеме ключа, "земляной" щуп на "-300", сигнальный щуп на коллекторе нижнего ключа?
Еще дайте осцилку не с выхода УСки, а прям с затвора ключа без сетевого питания.
Еще дайте осцилку не с выхода УСки, а прям с затвора ключа без сетевого питания.
Re: Сварка AC-DC-TIG/MIG-MAG в среде защитных газов.
те осцилки относительно общего управы
Re: Сварка AC-DC-TIG/MIG-MAG в среде защитных газов.
Мое мнение таково. Если на осцилках ключи были запитаны от низковольтного источника, то при подаче полного питания скол размагничивания "подтянется" вверх и это можно будет считать нормальным. Если запитано полным питанием- думаю скол затянут.Это не обязательно транс, возможно детали в снабберах отличаются номиналами от схемы.
Также, на мой взгляд, служебный БП дает не качественное питание, судя по размытым горизонтальным полкам на осцилках с затворов. Вообще оптика требовательна к питанию.
Нужно проверить отсутствие просадки этого самого питания в моменты переключения ключей. Возможно причина вылета ключей и кроется в просадке по питанию
Также, на мой взгляд, служебный БП дает не качественное питание, судя по размытым горизонтальным полкам на осцилках с затворов. Вообще оптика требовательна к питанию.
Нужно проверить отсутствие просадки этого самого питания в моменты переключения ключей. Возможно причина вылета ключей и кроется в просадке по питанию
Re: Сварка AC-DC-TIG/MIG-MAG в среде защитных газов.
Кстати, а кто у нас дроссель?
Re: Сварка AC-DC-TIG/MIG-MAG в среде защитных газов.
в снабберах все как по схеме точнее по печатке схему я так ине нашол,да и блок питания вроде все как по схеме,надопроверить на нагрукеKomrad писал(а):, возможно детали в снабберах отличаются номиналами от схемы.
Re: Сварка AC-DC-TIG/MIG-MAG в среде защитных газов.
два ферита отстрочника TV сложеных спиной и намотаны шинкой 9на2 мм витков15 дуга не свистит, а шипитKomrad писал(а):Кстати, а кто у нас дроссель?
Re: Сварка AC-DC-TIG/MIG-MAG в среде защитных газов.
Это рас. А посмотреть бы схему включения оптронофф....диоды какие-то...виктор76 писал(а):...в снабберах все как по схеме точнее по печатке схему я так и не нашёл, да и блок питания вроде все как по схеме, надо проверить на нагрукзе
Re: Сварка AC-DC-TIG/MIG-MAG в среде защитных газов.
не понял вопроса схему на ту печатку я так и не нашол ,входноые диоды HER208 на оптрона,ну немногопохожая схема вотPetrovich писал(а):Это рас. А посмотреть бы схему включения оптронофф....диоды какие-то...