БП сварочного инвертора.

Аватара пользователя
hantmaster
Сообщения: 459
Зарегистрирован: 01 апр 2013, 14:48
Откуда: Украина

Re: БП сварочного инвертора.

Сообщение hantmaster »

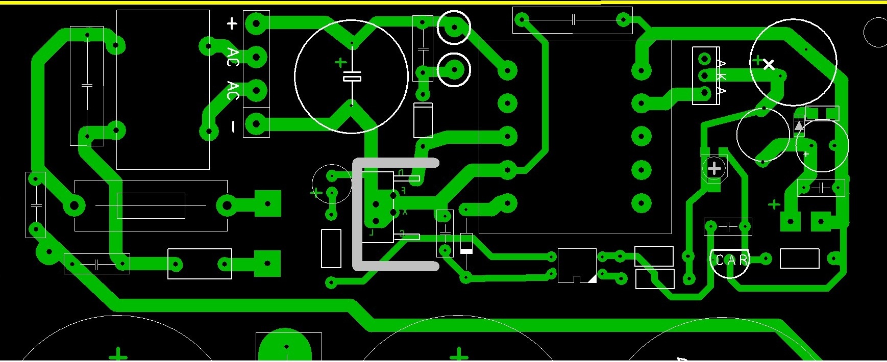
сделал разводку завтра буду плату делать
в понедельник думаю трансформатор сделать, В бп санек входной дросель не обязательно?
Вложения
BP-TOP-250.rar
(7.25 КБ) 1198 скачиваний
На третий день Господь создал винтовку Ремингтон 700, чтобы люди могли стрелять динозавров и гомосексуалистов
Evgeniy-free
Сообщения: 392
Зарегистрирован: 02 дек 2012, 07:30
Откуда: Сибирь

Re: БП сварочного инвертора.

Сообщение Evgeniy-free »

hantmaster писал(а):сделал разводку завтра буду плату делать
в понедельник думаю трансформатор сделать, В бп санек входной дросель не обязательно?
не торопись с платой, эта плата не годится, проводники длинные ТОР далеко от транса, оптрон вообще в... Посмотри разводку платы в даташите и придерживайся общих правил!!! Дросель не нужен.
Аватара пользователя
hantmaster
Сообщения: 459
Зарегистрирован: 01 апр 2013, 14:48
Откуда: Украина

Re: БП сварочного инвертора.

Сообщение hantmaster »

Я в том даташите на тор250 ничерта не понимаю, до 1 ночи парилсо и не так :lol:
На третий день Господь создал винтовку Ремингтон 700, чтобы люди могли стрелять динозавров и гомосексуалистов
Аватара пользователя
Komrad
Сообщения: 2713
Зарегистрирован: 27 авг 2011, 21:07

Re: БП сварочного инвертора.

Сообщение Komrad »

hantmaster писал(а):Я в том даташите на тор250 ничерта не понимаю, до 1 ночи парилсо и не так :lol:
Даташит на ТОР 242-250, рекомендуемые разводки для разных корпусов от производителя на стр 31-32.
Для примера два моих БП, оба рабочие.
Вложения
Этот делеался для питания оптодров, с двуполярным питанием, тоесть +15,+15 -5,+15 -5. Работает уже год, правда как источник +15, сила переделана на ТГР.
Этот делеался для питания оптодров, с двуполярным питанием, тоесть +15,+15 -5,+15 -5. Работает уже год, правда как источник +15, сила переделана на ТГР.
2.JPG
Аватара пользователя
Komrad
Сообщения: 2713
Зарегистрирован: 27 авг 2011, 21:07

Re: БП сварочного инвертора.

Сообщение Komrad »

В готовом виде
Вложения
IMG_3066.JPG
014.jpg
Аватара пользователя
Petrovich
Сообщения: 2021
Зарегистрирован: 25 авг 2008, 23:19

Re: БП сварочного инвертора.

Сообщение Petrovich »

Evgeniy-free писал(а):...не торопись с платой, эта плата не годится, проводники длинные ТОР далеко от транса, оптрон вообще в....
Абсолютли согласен. Это наверно авторазводка, :D которую я терпеть не могу :D
Evgeniy-free
Сообщения: 392
Зарегистрирован: 02 дек 2012, 07:30
Откуда: Сибирь

Re: БП сварочного инвертора.

Сообщение Evgeniy-free »

Komrad писал(а): Даташит на ТОР 242-250, рекомендуемые разводки для разных корпусов от производителя на стр 31-32.
Для примера два моих БП, оба рабочие.
Komrad откуда у вас питание на модули? Ещё один блок питания, более мощный есть?
Думаю, совместить бп на ТОР224 (питание проца, тгр и будущего баяна) и какой-нибудь мощный полумост на 350-400 Вт (протяжка 150вт и подогрев СО2 150вт) на IRF840 или IRFP460. Как лучше распределить обмотки питания, тор выдержит баян..???
Аватара пользователя
hantmaster
Сообщения: 459
Зарегистрирован: 01 апр 2013, 14:48
Откуда: Украина

Re: БП сварочного инвертора.

Сообщение hantmaster »

Вы еще и линейных стабилизаторов туда повпаивали... Да диптрейсер мощаа!!! вчера первый раз в нем рисовал то кстате не автотрасировка то я сам не знал как авто делать седня уже немножко надрюкался седня автотрасировка , а так пойдет перестановочку сделал и автотрассировку ???
Вложения
BP-TOP-250_11.rar
(7.18 КБ) 1091 скачивание
На третий день Господь создал винтовку Ремингтон 700, чтобы люди могли стрелять динозавров и гомосексуалистов
Аватара пользователя
Komrad
Сообщения: 2713
Зарегистрирован: 27 авг 2011, 21:07

Re: БП сварочного инвертора.

Сообщение Komrad »

Evgeniy-free писал(а):Komrad откуда у вас питание на модули? Ещё один блок питания, более мощный есть?
Думаю, совместить бп на ТОР224 (питание проца, тгр и будущего баяна) и какой-нибудь мощный полумост на 350-400 Вт (протяжка 150вт и подогрев СО2 150вт) на IRF840 или IRFP460.
Замахался я слушать икание ТОРа при попытке запустить движок. Протяжку и драйвера баянов запитал отдельным БП на 2153, IRF840, стописят ватт без фокусов, с него и больше можно снять. В принципе и зарядное на нем можна соорудить, если кому нада ( переделанна печатка Oleg1ma)
hantmaster писал(а):Вы еще и линейных стабилизаторов туда повпаивали..
Без них одинаковых напряжений не получалось.
Вложения
IMG_3067.JPG
Аватара пользователя
PAVEL
Сообщения: 1218
Зарегистрирован: 10 дек 2011, 18:37
Откуда: Россия

Re: БП сварочного инвертора.

Сообщение PAVEL »

hantmaster писал(а):Я в том даташите на тор250 ничерта не понимаю, до 1 ночи парилсо и не так :lol:
Может поискать готовый ,по цене тоже самое зато время скока появится для других более важных дел :) .Без корпусные блоки питания дешевле ,у меня примерно такой напряжение на выходе можно выставить по более
Ответить