БП сварочного инвертора.

Andry
Сообщения: 150
Зарегистрирован: 14 окт 2016, 00:57

Re: БП сварочного инвертора.

Сообщение Andry »

Chir-OFF писал(а):
07 май 2017, 08:25
Намучался с подбором транзисторов в своё время.
Почему? Он вроде использовал часть робочой схемы БП.Можно по подробней,где ето описано?
Если есть возможность то покупать нужно все не 384....а 284...то что с двойки получше и в минус работает,немного дороже.
Аватара пользователя
Chir-OFF
Сообщения: 738
Зарегистрирован: 25 дек 2014, 22:19
Откуда: Краснодарский край

Re: БП сварочного инвертора.

Сообщение Chir-OFF »

Даже выдерал из рабочих бп 13009 и им подобные,но через некоторое время вылетали.В итоге нашёл у нас в магазине 2SC4242(не помню точно) поставил и забыл!
ALEX-V
Сообщения: 9
Зарегистрирован: 16 май 2017, 17:43

Re: БП сварочного инвертора.

Сообщение ALEX-V »

Как сюда вставлять фото или файлы?
Аватара пользователя
Chir-OFF
Сообщения: 738
Зарегистрирован: 25 дек 2014, 22:19
Откуда: Краснодарский край

Re: БП сварочного инвертора.

Сообщение Chir-OFF »

Не очень сложно,нажми "стандартный ответ & предпросмотр",внизу увидишь добавить вложения.
Andry
Сообщения: 150
Зарегистрирован: 14 окт 2016, 00:57

Re: БП сварочного инвертора.

Сообщение Andry »

Дорисовую плату,чего спросить хотел зачем у Петровича на схеме http://samopal.su/node/28 реализовано доп обмотка грубо 28В для питания ТЛ494.Она же может работать от 7-40В.Просто у меня щас слаботочная часть готова,думаю как запитать ТЛ494,просто транс маленький и ещо одна обмотка очень тяжело влазит будет.В компе вроде она запитана от +12В ,зачем 28?Я так понял если я запитаю от +15 нужно будет поменять некоторые номиналы ?Транс ТР2 я так понял просто демонтирован с компютерного БП?
KT117
Сообщения: 34
Зарегистрирован: 28 июл 2014, 22:11

Re: БП сварочного инвертора.

Сообщение KT117 »

Насколько я понимаю-это питание так же ТГР и драйверов на транзисторы горячей части.
Andry
Сообщения: 150
Зарегистрирован: 14 окт 2016, 00:57

Re: БП сварочного инвертора.

Сообщение Andry »

тгр здесь питаеца от 15в http://samopal.su/node/24 смотрим.я не вижу особой нужды в доп обмотке +28,поправте.Вся сиовая часть бп по сути копия компютерного бп, а в компютерном запитка +12В ТЛ494. Смотрим например здесь http://electro-tech.narod.ru/schematics ... x_300w.gif ,хотя я так бегло посмотрел питают кто где и как и 18 и 24 и 28 и12 в.Здесь то зачем?Наверно зависит от трансформатора с какаого бп он был выдран(я так понял он не перематуеться)Если в бп запитка тл494 12В то и транс наверное отличаеца от схем в которох тл494 питаеца 28В.
Аватара пользователя
Chir-OFF
Сообщения: 738
Зарегистрирован: 25 дек 2014, 22:19
Откуда: Краснодарский край

Re: БП сварочного инвертора.

Сообщение Chir-OFF »

Andry,да не парься ты,посмотрел свою плату БП,так у меня TL494 запитана от 14В(часть на топе),и всё гуд.А у Петровича кажись интересовался для чего так сделано,но уже не помню...
Andry
Сообщения: 150
Зарегистрирован: 14 окт 2016, 00:57

Re: БП сварочного инвертора.

Сообщение Andry »

Chir-OFF писал(а):
25 июл 2017, 23:00
Andry,да не парься ты,посмотрел свою плату БП,так у меня TL494 запитана от 14В(часть на топе),и всё гуд.А у Петровича кажись интересовался для чего так сделано,но уже не помню...
так я так и думал,но как человек осторожный пытаюсь понять а зачем?
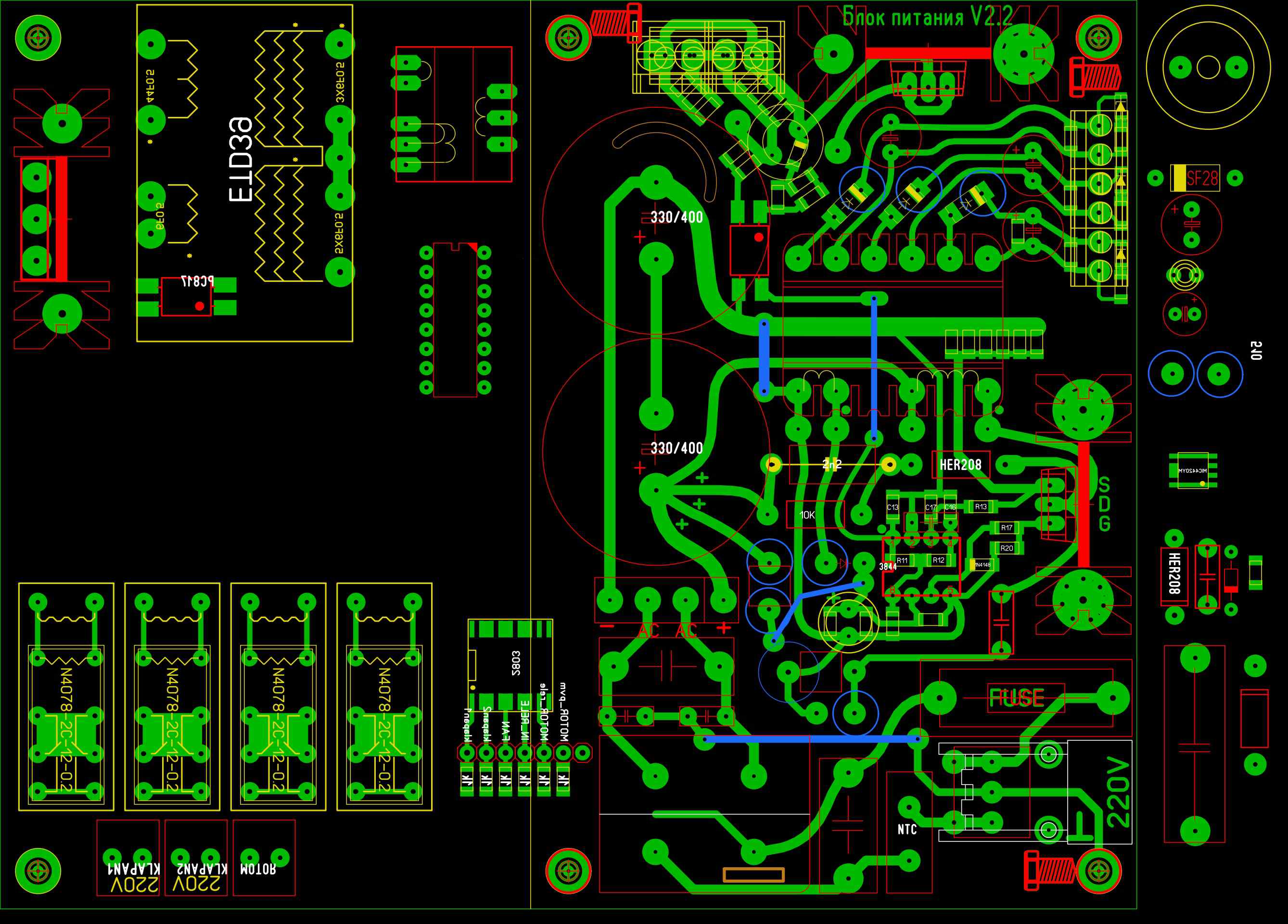
проб.jpg
Вот вместо топа наваял,теперь дело за силовой частью для протяги.По трансам подскажыте,прям с бп компа выпаять и всё или там нужно чего перематывать.Вроде маленький так просто нужно по схеме глянуть и правильно включить ,а что з большым.Вроде тоже должен без перемотки пойти?
Аватара пользователя
PAVEL
Сообщения: 1218
Зарегистрирован: 10 дек 2011, 18:37
Откуда: Россия

Re: БП сварочного инвертора.

Сообщение PAVEL »

Привет Всем !
Не пойму,где вы там увидели что TL494 запитана с 28в.Это напряжение (26в) используется для протяги.
Ответить