Осцилятор к косому мосту

Аватара пользователя
SVARNOJ
Сообщения: 56
Зарегистрирован: 11 янв 2014, 22:52

Re: Осцилятор к косому мосту

Сообщение SVARNOJ »

Всем привет,сделал я себе инвертор и полуавтомат два в одном так сказать,оказалось мало и решил добавить аргоновую горелку с осциллятором
для цветняка без алюминия, осциллятор на 55кольце и разряднике короче классика , так вот вопрос как отреагирует инвертор если я подключу
к нему кольцо К55 с одинадцатью витками (индуктивность 450мкГн ) ведь у него уже есть дроссель с индуктивностью 20мкГн выдержит ли он
такое испытание? спецы посоветуйте как быть или поджигать просто касанием...
Sinner
Сообщения: 168
Зарегистрирован: 18 фев 2013, 21:30

Re: Осцилятор к косому мосту

Сообщение Sinner »

Кольцо К55 с 11 витками, при наличии сварочного тока, моментально входит в насыщение и никакой индуктивности не добавляет. Обрати внимание, - выход аппарата должен иметь гальваническую развязку с блоком управления (гальваническая развязка цепей обратной связи).
Аватара пользователя
SVARNOJ
Сообщения: 56
Зарегистрирован: 11 янв 2014, 22:52

Re: Осцилятор к косому мосту

Сообщение SVARNOJ »

Спасибо за совет. похоже в мою схему такой осцыллятор ставить нельзя, вот моя схема ...
Мой полуавтомат.rar
СХЕМА
(43.33 КБ) 1981 скачивание
dik01
Сообщения: 424
Зарегистрирован: 26 мар 2012, 22:13

Re: Осцилятор к косому мосту

Сообщение dik01 »

А что мешает на твою схему поставить осцилятор, все ставится. Только блокирующую емкость поставить не забудь
Аватара пользователя
SVARNOJ
Сообщения: 56
Зарегистрирован: 11 янв 2014, 22:52

Re: Осцилятор к косому мосту

Сообщение SVARNOJ »

А влиять осциллятор не будет на регулировку напряжения на ТЛ431 ...
dik01
Сообщения: 424
Зарегистрирован: 26 мар 2012, 22:13

Re: Осцилятор к косому мосту

Сообщение dik01 »

Нет,при правильном включении .
Аватара пользователя
SVARNOJ
Сообщения: 56
Зарегистрирован: 11 янв 2014, 22:52

Re: Осцилятор к косому мосту

Сообщение SVARNOJ »

объясните пожалуйста что значит при правильном включении... я так понимаю надо что бы совпала полярность выхода инвертора и осциллятора ?
на счет блокирующих кондеров я в курсе , в качестве блокирующих хочу применить 47н 1000вольт СВВ81...
dik01
Сообщения: 424
Зарегистрирован: 26 мар 2012, 22:13

Re: Осцилятор к косому мосту

Сообщение dik01 »

По какой схеме осцилятор ? если по обычной с разрядником нет там полярности.
dik01
Сообщения: 424
Зарегистрирован: 26 мар 2012, 22:13

Re: Осцилятор к косому мосту

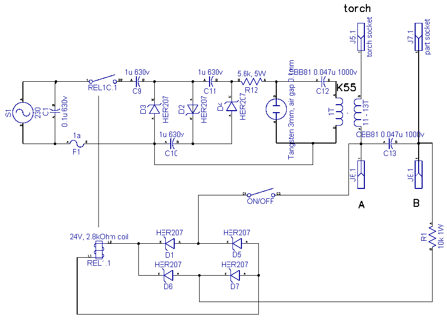
Сообщение dik01 »

download/file.php?id=179&mode=view
куда еще проще и будет работать.
Аватара пользователя
SVARNOJ
Сообщения: 56
Зарегистрирован: 11 янв 2014, 22:52

Re: Осцилятор к косому мосту

Сообщение SVARNOJ »

да с разрядником по схеме Сема...тогда что значит правильно включить?
вот так я хочу его подключить...
Осцилятор.rar
(6.99 КБ) 2098 скачиваний
Последний раз редактировалось SVARNOJ 02 фев 2017, 21:37, всего редактировалось 1 раз.
Ответить