Осцилятор к косому мосту
Re: Осцилятор к косому мосту
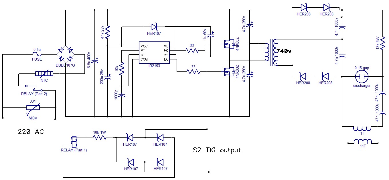
При номиналах RC цепочки 2153 10кОм и 1нан частота 66.724 кГц виточков маловато для Е25/13/7, надо 73 витка.
- hantmaster
- Сообщения: 459
- Зарегистрирован: 01 апр 2013, 14:48
- Откуда: Украина
Re: Осцилятор к косому мосту
не спорю, только реальную частоту я не прогой щитал, а замерял частотомером. трансик холодный абсолютно! вторички можен на 10 виточков и больше мотнуть , но работает сегодня проверяли на резаку пробивает нормально, вдруг чего домотаю не проблема. когда все запустим отпишусь с полным отчетом.
На третий день Господь создал винтовку Ремингтон 700, чтобы люди могли стрелять динозавров и гомосексуалистов
Re: Осцилятор к косому мосту
Удачи! К слову, встречал на схемках БП на 2153 включают последовательно дроссель для разгрузки ключей, хотя в осцилляторе режим кратковременный.hantmaster писал(а):не спорю, только реальную частоту я не прогой щитал, а замерял частотомером. трансик холодный абсолютно! вторички можен на 10 виточков и больше мотнуть , но работает сегодня проверяли на резаку пробивает нормально, вдруг чего домотаю не проблема. когда все запустим отпишусь с полным отчетом.
Re: Осцилятор к косому мосту
Всем доброго времени суток. )
Хотелось бы уточнить некоторые моменты касательно осциллятора по этой схеме sam_soft: 1) какой магнитной проницаемости феррит нужен для "выходного" трансформатора? 2000 ? 1000? ...? Или никто даже не заморачивался - "что есть, на том и мотаем" ?
И какие оптимальные размеры сердечника? Посмотрел по фото, - у всех разные: у sam_soft было кольцо внешним диаметром ~75мм, у Komrad - кольцо диаметром, как я понял, 35-40мм, у hantmaster на предыдущей странице - видимо, составной из двух П (размер 60-70мм). Что лучше?
2)аналогичный, в общем-то, вопрос по трансформатору, которым нагружен генератор на ir2153: размеры (сечение) феррит.сердечника примерно ясны, но какой магнитной проницаемости феррит?
Хотелось бы уточнить некоторые моменты касательно осциллятора по этой схеме sam_soft: 1) какой магнитной проницаемости феррит нужен для "выходного" трансформатора? 2000 ? 1000? ...? Или никто даже не заморачивался - "что есть, на том и мотаем" ?
И какие оптимальные размеры сердечника? Посмотрел по фото, - у всех разные: у sam_soft было кольцо внешним диаметром ~75мм, у Komrad - кольцо диаметром, как я понял, 35-40мм, у hantmaster на предыдущей странице - видимо, составной из двух П (размер 60-70мм). Что лучше?
2)аналогичный, в общем-то, вопрос по трансформатору, которым нагружен генератор на ir2153: размеры (сечение) феррит.сердечника примерно ясны, но какой магнитной проницаемости феррит?
3)Сердешник ш7х7 от фильтра телека. Ничо другого под рукой не оказалось. Решил с ним попробовать. Первичка - 44 витка. Вторичка- 4 слоя по 52 витка , провод 0.15 . Два слоя вторички - первичка - два слоя вторички.
Странно, феррит гавно и витков не много, но ничо не рвануло
какого номинала термистор нужен? Те же 5 Ом подойдет?NTCне было, поставил резюк 5 ом вместо него.
Re: Осцилятор к косому мосту
И, несколько смущает диаметр провода вторичной обмотки выходного трансформатора: у всех, кто выкладывал фото он (диаметр) около 3мм, и это - с изоляцией. Не греется ли (мягко говоря) такой провод при сварке? Понятно, конечно, что варить можно разным током ))... Ну, если взять, например, 140-150А. Не поплавится ли при этом изоляция на таком проводе ?
Re: Осцилятор к косому мосту
1. Для "выходного"транса осциллятора феррит хоть какой проницаемости, важно сечение - желательно не сильно больше 1 см.
2. Да, у меня даный транс на кольце, размеры его где-то есть в начале темы, по памяти 45 мм материал Р4. Габариты кольца выбирались из необходимости разместить 11 витков провода сечением 16 квадрат. Но это для первой схемы осциллятора, для второй достаточно 8-9 витков.
3. Транс в полумост если на Е25 N87 тогда витков 60-70 первички для частоты около 70 кГц. Хотя пишут, что можно меньше.
4. Термистор 5 Ом, наверное 15 мм. У меня в аналогичном БП 10 мм NTC развалился через 2 года, но тот БП работал в сотни раз более продолжительное время, нежели осциллятор. Да и электролит здесь поменьше.
2. Да, у меня даный транс на кольце, размеры его где-то есть в начале темы, по памяти 45 мм материал Р4. Габариты кольца выбирались из необходимости разместить 11 витков провода сечением 16 квадрат. Но это для первой схемы осциллятора, для второй достаточно 8-9 витков.
3. Транс в полумост если на Е25 N87 тогда витков 60-70 первички для частоты около 70 кГц. Хотя пишут, что можно меньше.
4. Термистор 5 Ом, наверное 15 мм. У меня в аналогичном БП 10 мм NTC развалился через 2 года, но тот БП работал в сотни раз более продолжительное время, нежели осциллятор. Да и электролит здесь поменьше.
Re: Осцилятор к косому мосту
Komrad, спасибо, понял.
Насчет моего вопроса про сечение провода II обм. "выходного транса, -
Еще про транс в полумост- интересует диаметр провода, в теме ранее говорилось 0,15 (то ли вторичная, то ли про обе речь шла...). Первичная обмотка тоже 0,15? Или толще?
Насчет моего вопроса про сечение провода II обм. "выходного транса, -
. - Да, обращал внимание, что на Вашей фотке (в отличие от остальных) этот провод достаточно внушителен. Ясно.Komrad писал(а):провода сечением 16 квадрат.
Еще про транс в полумост- интересует диаметр провода, в теме ранее говорилось 0,15 (то ли вторичная, то ли про обе речь шла...). Первичная обмотка тоже 0,15? Или толще?
Re: Осцилятор к косому мосту
Если я правильно посчитал, то 0.15 и первичка и вторичка.
Re: Осцилятор к косому мосту
Komrad, спасибо).
- hantmaster
- Сообщения: 459
- Зарегистрирован: 01 апр 2013, 14:48
- Откуда: Украина
Re: Осцилятор к косому мосту
Про сечение провода на боевом трансе и про его сердечник...exafast писал(а):Komrad, спасибо, понял....?
На видео и фото тестовая модель, зачем мне шоб проверить осциллятор мотать на боевой транс толстый провод... + этот осциллятор для плазмы и у него сечение будет 6 мм кв , на осцилляторе что для сварочника у меня 16 мм кв.
по ферриту решил сделать на ТВС так как на холяву!
про транс в полумост диаметр провода любой какой достанете главное чтобы все влезло!
На третий день Господь создал винтовку Ремингтон 700, чтобы люди могли стрелять динозавров и гомосексуалистов