БП сварочного инвертора.

ArtemN
Сообщения: 27
Зарегистрирован: 19 янв 2015, 14:53

Re: БП сварочного инвертора.

Сообщение ArtemN »

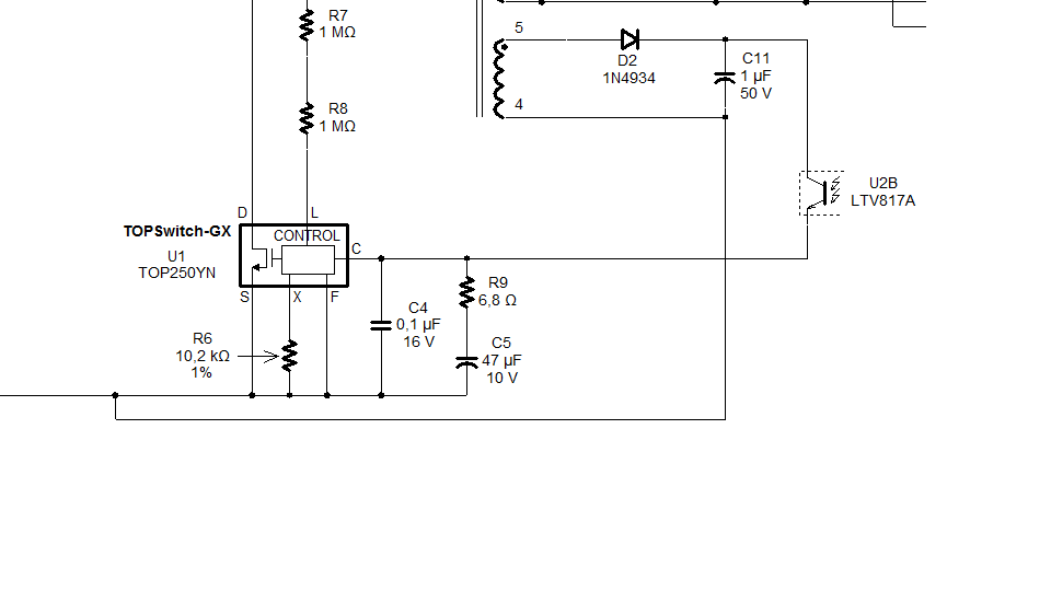
то что идет от ножки 1 и вниз кондер на 0.1 правил под себя, на всякий случай.
ArtemN
Сообщения: 27
Зарегистрирован: 19 янв 2015, 14:53

Re: БП сварочного инвертора.

Сообщение ArtemN »

mobilich144 писал(а):индуктивность пока нечем замерить, прибор заказал с китая будет не скоро, а блок продолжает икать??? спалил 2 оптрона!
ЧТО за прибор?
mobilich144
Сообщения: 113
Зарегистрирован: 16 сен 2015, 23:50
Откуда: Ладыжин Винницкая обл

Re: БП сварочного инвертора.

Сообщение mobilich144 »

Прибор ESR-Metr!
посмотрел в пи-эксперте резистор 5.6Ом кондёр 47мф , по токовой перегрузке 11.8кОм
ArtemN
Сообщения: 27
Зарегистрирован: 19 янв 2015, 14:53

Re: БП сварочного инвертора.

Сообщение ArtemN »

вот и я его заказал, жду, с 25 числа.
mobilich144
Сообщения: 113
Зарегистрирован: 16 сен 2015, 23:50
Откуда: Ладыжин Винницкая обл

Re: БП сварочного инвертора.

Сообщение mobilich144 »

Петрович упростил блок питания под себя! с ПИ-экспертом не сходиться, хотя ошибок нет, транс и микруха такая!????
Аватара пользователя
Chir-OFF
Сообщения: 738
Зарегистрирован: 25 дек 2014, 22:19
Откуда: Краснодарский край

Re: БП сварочного инвертора.

Сообщение Chir-OFF »

Пацаны без прибора действительно тяжко индуктивность измерить,я считал в проге Flyback получилось в районе 420mH.Какой тор стоит?
Аватара пользователя
Chir-OFF
Сообщения: 738
Зарегистрирован: 25 дек 2014, 22:19
Откуда: Краснодарский край

Re: БП сварочного инвертора.

Сообщение Chir-OFF »

mobilich144 писал(а):Петрович упростил блок питания под себя! с ПИ-экспертом не сходиться, хотя ошибок нет, транс и микруха такая!????
Там упрощать нечего,всё по даташит.
mobilich144
Сообщения: 113
Зарегистрирован: 16 сен 2015, 23:50
Откуда: Ладыжин Винницкая обл

Re: БП сварочного инвертора.

Сообщение mobilich144 »

EI33-с блока питания как на схеме, и тор250
mobilich144
Сообщения: 113
Зарегистрирован: 16 сен 2015, 23:50
Откуда: Ладыжин Винницкая обл

Re: БП сварочного инвертора.

Сообщение mobilich144 »

Не люблю самодейтельности в схемах, когда у других работает!
Поэтому собираю исключительно по бумаге как написано!
ArtemN
Сообщения: 27
Зарегистрирован: 19 янв 2015, 14:53

Re: БП сварочного инвертора.

Сообщение ArtemN »

чет я с килоомами погоречился, на 5.6, посмотрел что на плате стоит.
Вложения
проба.png
Ответить