Лабораторный импульсный БП, 3 - 12В, 50А
Лабораторный импульсный БП, 3 - 12В, 50А
Есть идеи!?
Re: Лабораторный импульсный БП, 3 - 12В, 50А
Скоро начну проектировку ИБП, с возможностью регул вых напряжения от 3В до 12 -14В, и вых током до 50А. У кого нибудь есть какие предложения? Может кто собирал?
Re: Лабораторный импульсный БП, 3 - 12В, 50А
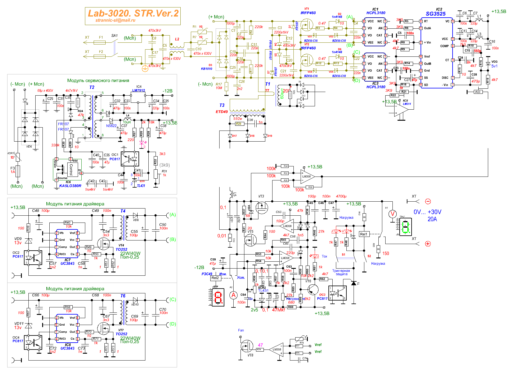
Первый вариант: Нестабилизированный ИБП на ir2153 + irf740 - выпрямитель со средн точкой на mbr20100 - регулируемый последовательный стабилизатор последовательного типа на uc3842, irf3205 и разрядный диод Шоттки sbl3040...
Re: Лабораторный импульсный БП, 3 - 12В, 50А
на радиокотах делают такое зарядноеАлександр писал(а): У кого нибудь есть какие предложения? Может кто собирал?
- Вложения
-
zu_50a_14_14_7.spl7- (231.05 КБ) 1006 скачиваний
Re: Лабораторный импульсный БП, 3 - 12В, 50А
Сам коплю деталюшки на подобное изделие. Только у мене напряжение до 40 В а ток не более 30 А. Первичная силовая часть будет выполнена по косой схеме, в виду того что косая схемотехника самая дубовая и надежная. Выходная силовая часть предполагается на основе чопера. Управляться это хозяйство будет с обеих сторон процом из семейства STM32. С первичной стороны грубая подстройка, с вторичной стороны - тонкая.
Теснится в мыслях также идея поданная еще моим товарищем о совмещении импульсного источника с линейным стабилизатором, где в качестве активного линейного регулятора используется полевик, работающий в активном режиме. Кстати работу такой схемотехники моделил гиратор, вроде даже работало
Теснится в мыслях также идея поданная еще моим товарищем о совмещении импульсного источника с линейным стабилизатором, где в качестве активного линейного регулятора используется полевик, работающий в активном режиме. Кстати работу такой схемотехники моделил гиратор, вроде даже работало
Сеять - разумное, доброе, вечное.
- optopara2
- Сообщения: 195
- Зарегистрирован: 22 окт 2013, 14:33
- Откуда: Украина, Киевская обл
- Контактная информация:
Re: Лабораторный импульсный БП, 3 - 12В, 50А
Я бы делал 1,5-24В , или даже 1.5-60 Вольт . Так как часто надо бывает и 15В и 24 В.
Re: Лабораторный импульсный БП, 3 - 12В, 50А
Как вариант - большой динамический диапазон можно обеспечить съемными модулями, где выходной вторичный стабилизатор реализован в виде сменного блока. А первичная сила чтоб была одна и унифицированная. Соответственно различные модули .. под разные пределы и режимы.
Примерно так
Примерно так
Сеять - разумное, доброе, вечное.
Re: Лабораторный импульсный БП, 3 - 12В, 50А
А зачем ток-то такой большой для лабораторного БП? Ампер 10-15 не устроит? Можно было бы легко сделать из компьютерного БП. Какого-нибудь АТХ. На днях занимался подобным БП со стабилизацией тока и напряжения. Переделал microlab 360W. Пока работает. Но вторичка слабовата, в плане напряжения. Если выставлять на выходе 15 В, на токах под 7 А большая просадка. Больше вольта. Перематывать транс неохота. Меньшее напряжение (в районе 10 В) держит хорошо.Александр писал(а):...ИБП, с возможностью регул вых напряжения от 3В до 12 -14В, и вых током до 50А. У кого нибудь есть какие предложения? Может кто собирал?