Re: Сварка AC-DC-TIG/MIG-MAG в среде защитных газов (AtMega 8)

САНЕК
Сообщения: 115
Зарегистрирован: 20 ноя 2009, 04:57

Re: Сварка AC-DC-TIG/MIG-MAG в среде защитных газов.

Сообщение САНЕК »

s.k.v. писал(а):У меня открылась, дип 2.05. Действительно упрощенная.
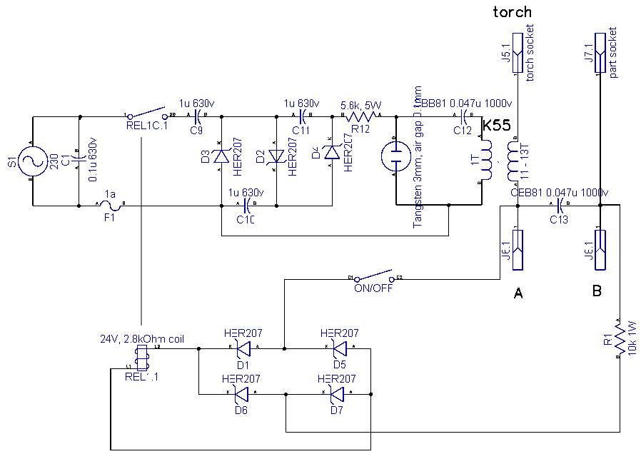
Ув. Санек, каким проводом лучше мотать трансик в ИБП? - МГТФом я так понял нельзя, 0.51мм - имеется ввиду диаметр или квадраты? И по сердечнику - ЕТД 29 или ЕТД 34 (35 - как в схеме ни где не встретился).
Все провода в диаметре.Где Сэм мотал МГТФом,там все указано.Не заморачивайся с этими ETD,выпаивай с АТХа ЕЕ-33,и будет тебе счастье.Сегодня посмотрю какой у меня стоит,уже забыл.

Сними пожалуйста скрин схемы,а то у меня так и не открылось.Вот че пишет сволочь.
Вложения
222.JPG
kamilovich
Сообщения: 147
Зарегистрирован: 11 ноя 2009, 05:00

Re: Сварка AC-DC-TIG/MIG-MAG в среде защитных газов.

Сообщение kamilovich »

Nik писал(а): Разрядник Эпкосовский стоит 15 рублей в розницу, работает отменно, не требует обслуживания. В чем смысл самодельного разрядника?
Разрядник Эпкос не продается в любом магазине.
kamilovich
Сообщения: 147
Зарегистрирован: 11 ноя 2009, 05:00

Re: Сварка AC-DC-TIG/MIG-MAG в среде защитных газов.

Сообщение kamilovich »

САНЕК писал(а): Сними пожалуйста скрин схемы,а то у меня так и не открылось.Вот че пишет сволочь.
Свежий ДТ качни.
kamilovich
Сообщения: 147
Зарегистрирован: 11 ноя 2009, 05:00

Re: Сварка AC-DC-TIG/MIG-MAG в среде защитных газов.

Сообщение kamilovich »

2 s.k.v.
МГТФ намотан только ТГР и ТТ, остальное обычным в эмали
Аватара пользователя
sam_soft
Сообщения: 1523
Зарегистрирован: 30 окт 2009, 22:27

Re: Сварка AC-DC-TIG/MIG-MAG в среде защитных газов.

Сообщение sam_soft »

Nik писал(а): Разрядник Эпкосовский стоит 15 рублей в розницу, работает отменно, не требует обслуживания. В чем смысл самодельного разрядника?
А это хде ? Ткни-ка на урл .
kamilovich писал(а): Разрядник Эпкос не продается в любом магазине.
Вот вот. Я тож не нашол в любом магазине, спросил у пацанов в Мюнхене, ну думаю там жэ Эпкос таки находится. Ответ - бери тысячу штук и не менее. А мне стока и не нада. А вольфрам везде валяется. Любой сварной-аргонафт имеет этих агрызков по ухи. К томуж отдельные товарисчи с Мастер Сити, которым я склонен доверять , имеют мнение о деградации газовых разрядников. Дебатировать шо лучше я не буду. Мне некчему. У меня вольфрам проработал полтора года и куй ему не впислси. И проработает есчо неизвестно скока.
I'll be back
CeRgEj
Сообщения: 223
Зарегистрирован: 23 май 2010, 21:21
Откуда: г. Донецк

Re: Сварка AC-DC-TIG/MIG-MAG в среде защитных газов.

Сообщение CeRgEj »

Большой разрядник нужен в осциляторах, работаеющих все время, он греется.
На него подается 2,3Кв. Тр-р содержит 2 витка первички и 5 вторички. На выходе около 6 Кв. Может меньше витков - лучше для АС/DC. sam_soft писал, что индуктивность мешает.
Аватара пользователя
sam_soft
Сообщения: 1523
Зарегистрирован: 30 окт 2009, 22:27

Re: Сварка AC-DC-TIG/MIG-MAG в среде защитных газов.

Сообщение sam_soft »

CeRgEj писал(а):Большой разрядник нужен в осциляторах, работаеющих все время, он греется.
Всё правильно. Про то нихто не спорит. Так и есть. Эти монстры стоят во всяких типа УДУГУ и им подобных.
Но там синус и без подпитки разрядником дуга тухнет. Для сквэ вэйва осцилятор толька для поджыга, и не более. Потмоу его я и упростил до безобразия.
Последний раз редактировалось sam_soft 17 мар 2011, 11:13, всего редактировалось 1 раз.
I'll be back
kamilovich
Сообщения: 147
Зарегистрирован: 11 ноя 2009, 05:00

Re: Сварка AC-DC-TIG/MIG-MAG в среде защитных газов.

Сообщение kamilovich »

Почемуто кхитайсы в своих Бримах их не пользуют, да и в GYSьках конструкция аналогичная Сэмовой.
По делу есть что написать? Явки, пароли?
З.Ы. Меня терзают смутные сомнения, что за 15рэ можно купить только с3.14женые.... Причём оптом.
Nik
Сообщения: 9
Зарегистрирован: 27 авг 2010, 23:51

Re: Сварка AC-DC-TIG/MIG-MAG в среде защитных газов.

Сообщение Nik »

sam_soft писал(а): А это хде ? Ткни-ка на урл .
Дык я чо в магазине покупал что-ли? Заказал спекулянтам с радиобазара десяток A81-A600X они мне за полторы сотни рубчиков привезли через две недели.А уж где они брали - не признаются скорее всего, этож их бизнес.
По делу есть что написать? Явки, пароли?
По делу могу написать, что A81-A600 прекрасно работает в Сэмовом осциле. Я конечно наработку на отказ не гонял, но пока настраивал осцил(а у меня там граблей много было) все время трещал им по несколько минут не выключая. Ничо пока жив разрядник.
Аватара пользователя
Petrovich
Сообщения: 2021
Зарегистрирован: 25 авг 2008, 23:19

Re: Сварка AC-DC-TIG/MIG-MAG в среде защитных газов.

Сообщение Petrovich »

САНЕК писал(а):....Сними пожалуйста скрин схемы,а то у меня так и не открылось....
Вот, закачал какую-то трассу.
Вложения
-лятор.gif
Ответить