Пеллетная горелка.
Пеллетная горелка.
В этой теме обсуждаем всё, что связано с пеллетным отоплением по этой статье. В том числе и электронку управления.
Re: Пеллетная горелка.
Приветствую.
Относительно недавно приобрел себе домик и тоже параллельно с угольным отоплением делаю пеллетную горелку. Есть еще куча не решенных вопросов, но есть и относительно рабочий образец. В котел его еще рано совать, на табурете в огороде - работает. Пошел с длинного пути, сделал с ворошителем, дабы счищать золу при использовании тупиковой пеллеты с высокой зольностью, кто его знает какая попадется. Встречал пеллету и с впрессованным песком. Я конечно не знаю чего там с экструдером у производителя сталось НО такая пеллета была. И податчик себе тоже поставил прям в горелку, т.е. один шнек большой (навитый из плоской шины) тянет из бункера, второй мелкий - толкает в камеру горения. В обще пока понял как и куда двигаться - прошло куча времени. Вроде бы основное решил НО вопрос с датчиком переполнения бункера меня тоже интересует. Чего только не думал, от емкостного термостойкого (в случае обратного горения пеллеты что бы выжил), до инфракрасного. Как у вас этот узел реализован?
И второе - у меня на тестах очень много дыма давит назад, через загрузочную горловину (я на неё рукав пластиковый не надевал пока), в ручном режиме досыпаю. Как у вас с этой проблемой вопрос обстоит?
Ах да - контроллер тоже сами с другом разработали, моя логика и сборка/пайка, его - программа, он по специальности как раз программистом и работает. Тоже пришли к похожим комбинациям, примерно 2-3 сек, подача и 30-40сек пауза. Вентилятор правда на шариках поставили, нашли с трудом, ато втулки как то не внушают длительной надежности.
Относительно недавно приобрел себе домик и тоже параллельно с угольным отоплением делаю пеллетную горелку. Есть еще куча не решенных вопросов, но есть и относительно рабочий образец. В котел его еще рано совать, на табурете в огороде - работает. Пошел с длинного пути, сделал с ворошителем, дабы счищать золу при использовании тупиковой пеллеты с высокой зольностью, кто его знает какая попадется. Встречал пеллету и с впрессованным песком. Я конечно не знаю чего там с экструдером у производителя сталось НО такая пеллета была. И податчик себе тоже поставил прям в горелку, т.е. один шнек большой (навитый из плоской шины) тянет из бункера, второй мелкий - толкает в камеру горения. В обще пока понял как и куда двигаться - прошло куча времени. Вроде бы основное решил НО вопрос с датчиком переполнения бункера меня тоже интересует. Чего только не думал, от емкостного термостойкого (в случае обратного горения пеллеты что бы выжил), до инфракрасного. Как у вас этот узел реализован?
И второе - у меня на тестах очень много дыма давит назад, через загрузочную горловину (я на неё рукав пластиковый не надевал пока), в ручном режиме досыпаю. Как у вас с этой проблемой вопрос обстоит?
Ах да - контроллер тоже сами с другом разработали, моя логика и сборка/пайка, его - программа, он по специальности как раз программистом и работает. Тоже пришли к похожим комбинациям, примерно 2-3 сек, подача и 30-40сек пауза. Вентилятор правда на шариках поставили, нашли с трудом, ато втулки как то не внушают длительной надежности.
Re: Пеллетная горелка.
Klim_1 писал(а):.... В котел его еще рано совать, на табурете в огороде - работает....
По порядку.
Работа на табурете и на котле-это две большие разницы. Я тоже по началу на табурете, всё дутья не хватало. Вот и пристроил вертолёт от "десятки". На котле оно горит за счёт тяги, почти без наддува, поэтому вертолёт избыточный, работает от 2,5 вольт. То же и по дыму. На котле с реальной тягой и при хорошем уплотнении дверки с гороелкой дым сразу прекратится.
....а т.к. дым прекратится, то и вопрос решается просто.Klim_1 писал(а):.... вопрос с датчиком переполнения бункера меня тоже интересует. Чего только не думал, от емкостного термостойкого (в случае обратного горения пеллеты что бы выжил), до инфракрасного. Как у вас этот узел реализован? ...
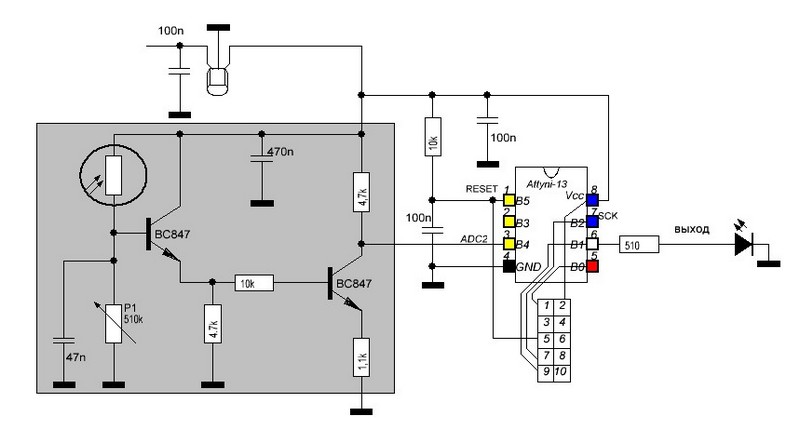
Просто не успеваю, выложу на главной стр. все схемы и программы.
Пока лиш скажу, что этот датчик у меня оптический, белый, очень яркий св.диод от светильников и фоторезистор белорусского производства ФР-764. Примерно такой же и датчик горения. На второй и третиьей картинках хорошо видны бонки и отверстия между ними для установки датчиков.
Сейчас у меня 1/27 сек.Klim_1 писал(а):.... , примерно 2-3 сек, подача и 30-40сек пауза.....
Re: Пеллетная горелка.
Вот пока схема "Датчика пламени". Реагирует на пламя с 300 мм.
- Вложения
-
.hex- (30 байт) 6404 скачивания
Re: Пеллетная горелка.
ОК. Прошелся по сусекам - нашел пропановский пустой баллон. Немного подумав... решено - быть ему буржуйкой. Добавим дымоход и тестить с тягой без ущерба для здоровья и кошелька.
Датчик горения сделал на фототранзисторе, он по чувствительней будет, не скажу что идеал но работоспособно, значит право на жизнь имеет. Хотя фоторезистор белорусский тоже проверю. Закрытое топочное пространство нужно однозначно, иначе датчик горения на улице в солнечный день тупит.
Я так понимаю что мощность регулируется паузами между загрузками а под установленный режим подбирается производительность вентилятора?
Не было желания прикрутить лямбду? Ту что с подогревом для "холодных" газов..?
Датчик горения сделал на фототранзисторе, он по чувствительней будет, не скажу что идеал но работоспособно, значит право на жизнь имеет. Хотя фоторезистор белорусский тоже проверю. Закрытое топочное пространство нужно однозначно, иначе датчик горения на улице в солнечный день тупит.
Я так понимаю что мощность регулируется паузами между загрузками а под установленный режим подбирается производительность вентилятора?
Не было желания прикрутить лямбду? Ту что с подогревом для "холодных" газов..?
Re: Пеллетная горелка.
Нет, до такого я не дошёл. Качество горения определяю "на глазок". Лямбу проверю как только до неё руки дойдут. Надо будет её поизучать на досуге.Klim_1 писал(а):....Я так понимаю что мощность регулируется паузами между загрузками а под установленный режим подбирается производительность вентилятора?
Re: Пеллетная горелка.
По логике вещей для изменения мощности (как я себе это нарисовал) в холодные месяца и наоборот в межсезонье - придется поработать с мощностью. Тут лямбда и сделает своё "упрощение" управления процессом. По идее останется только регулировать паузы между подачами, а под соответствующий обьем топлива один программный блок будет наращивать обороты вентилятора, второй блок отвечающий за лямбду - будет снижать обороты по наличию недогоревшего кислорода, или как обратная сторона медали- увеличенный СО. Система сама стабилизируется на какой то точке балланса. Повторюсь - это моё ИМХО.Petrovich писал(а):Нет, до такого я не дошёл. Качество горения определяю "на глазок".
В общем спасибо большое, о результатах выложусь как доделаю пропан-буржуйку. Там и продолжим.
Re: Пеллетная горелка.
Такие горелки называются "модулируемые", существуют для газа и применяются крайне редко.Klim_1 писал(а):.... один программный блок будет наращивать обороты вентилятора, второй блок....
Врядли это у Вас заработает. Я на это заморачиваться вряд-ли... Проще как у всех газовых котлов. Остановил подачу, дожигание, стоп машина. При падении носителя на 10 градусов "розжиг" затем работа по градуснику. И вся автоматика.
А у Вас какой розжиг?
- hantmaster
- Сообщения: 459
- Зарегистрирован: 01 апр 2013, 14:48
- Откуда: Украина
Re: Пеллетная горелка.
У нас чуть поинтересней Петрович ... У нас ставили готовый пром контроллер - шоб ничего не паять собирали все на рейке только прошивку писали, подача управлялась с помощью частотника большие котлы на 250 квт работали без всяких даччиков пламени и дыма их розжигали в ручную и не тушили, вот маленький котел пеллетный из Германии был с розжигом вот не припомню про даччики, но могу узнать...
Я вот про такие котлы давно думал еще года полтора назад но, еще пока не получается занятся изготовлением такого котла для себя в частный дом...





Я вот про такие котлы давно думал еще года полтора назад но, еще пока не получается занятся изготовлением такого котла для себя в частный дом...





На третий день Господь создал винтовку Ремингтон 700, чтобы люди могли стрелять динозавров и гомосексуалистов
Re: Пеллетная горелка.
Непрерывная работа - это для всех котлов идеал. Но в доме это не очень получается. В пром.установках обычно ещё ставят накопителями и байпасом управляют.hantmaster писал(а):У нас чуть поинтересней Петрович ... без всяких даччиков пламени и дыма их розжигали в ручную ....
Сейчас у меня сгорел розжиг, так я тоже вручную разжигаю газовой горелкой. Ну оооочень не удобно. Сбросил мощу таймером на 30/1, носитель теперь не растёт больше 75 градусов. А на улице -7.
Сижу и перемаываю спираль розжига. А заодно фотки дам внутренностей.