Осцилятор к косому мосту
Осцилятор к косому мосту
Доброе всем время.
Собираю косой мост с управлением на контролере.
Возникла идея попробовать варить алюминий не плавящимся электродом в среде аргона пульсирующим током одной полярности. Что с применением контролера достаточно легко реализовать.
Нужна проверенная схема осциллятора который можно прикрутить непосредственно к косому мосту.
Собираю косой мост с управлением на контролере.
Возникла идея попробовать варить алюминий не плавящимся электродом в среде аргона пульсирующим током одной полярности. Что с применением контролера достаточно легко реализовать.
Нужна проверенная схема осциллятора который можно прикрутить непосредственно к косому мосту.
Re: Осцилятор к косому мосту
Смотрите форум АС-ДС...и т.д. Там в районе 60-70 странице всё описано подробненько. Там же и вопрошайте.
Re: Осцилятор к косому мосту
Ничего там подробненько не описано.
Я навсяк случай прочитал всю ветку с дуру.
Касательно схем осцилятора то навроде как есть один архив в котором 2 файла с расширением *.dch, к сожалению я не знаю чем это открыть.
По правде сказать интерисует опробованая в железе схема.
Я навсяк случай прочитал всю ветку с дуру.
Касательно схем осцилятора то навроде как есть один архив в котором 2 файла с расширением *.dch, к сожалению я не знаю чем это открыть.
По правде сказать интерисует опробованая в железе схема.
Re: Осцилятор к косому мосту
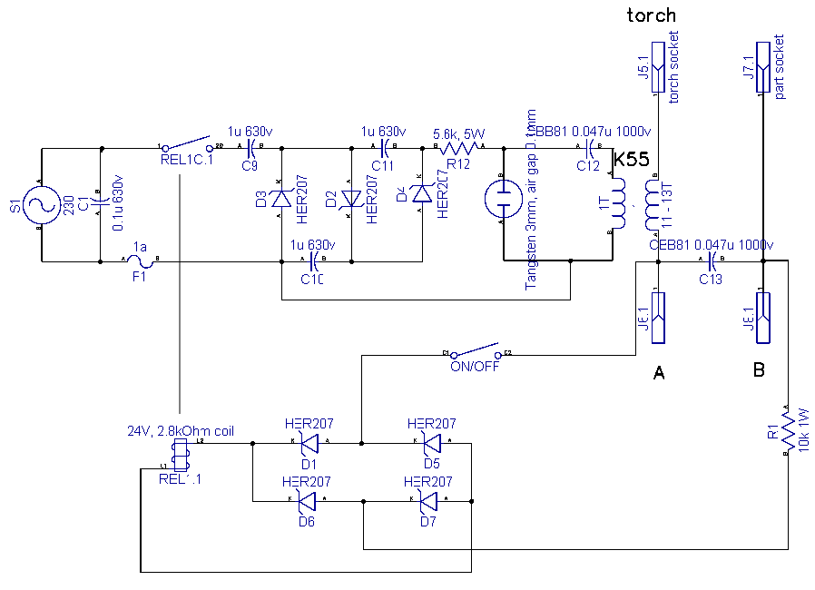
Открывается оно ДипТрейсом. Но там дальше есть растровое от меня. Вот и вся схема. Приведу её ещё раз здесь. Задавайте вопросы, если есть.Melvin77 писал(а):... 2 файла с расширением *.dch, к сожалению я не знаю чем это открыть...
Re: Осцилятор к косому мосту
Огромное спасибо. С диптрасом к сожалению не дружу.
Эту схему видел. В принципе это обычный последовательный осцилятор.
Я думаю что вполне логично было бы огласить моточные данные трансформатора 1Т, почему конденсатор CEB81 на 1000 вольт.
И вот еще интересно, а как высокое уживается с выходными диодами. В моем варианте стоят 150EBU04 и 400 вольт как то маловато что и понятно.
Почему столько вопросов? Нехочу ухайдакать апарат в который вложил и продолжаю вкладывать уйму сил. Ну и есть еще 1 идея которую интересно опробовать, а посоветоваться не скем.
Эту схему видел. В принципе это обычный последовательный осцилятор.
Я думаю что вполне логично было бы огласить моточные данные трансформатора 1Т, почему конденсатор CEB81 на 1000 вольт.
И вот еще интересно, а как высокое уживается с выходными диодами. В моем варианте стоят 150EBU04 и 400 вольт как то маловато что и понятно.
Почему столько вопросов? Нехочу ухайдакать апарат в который вложил и продолжаю вкладывать уйму сил. Ну и есть еще 1 идея которую интересно опробовать, а посоветоваться не скем.
Re: Осцилятор к косому мосту
Turn-это он и есть виток.Petrovich писал(а):
Т.е. данные- первичка просто один витёк, а вторичка 13-15.
По пробою 150ЕБУ:
Дроссель сварочника и кондёр на 1000 вольт не позволят лупануть по диодам. Это моё мнение, а вообще переходите на тот форум, автор Вам ответит.
Дело в том, что происходят короткие импульсы, частота которых определяется пробоем в разряднике.
Re: Осцилятор к косому мосту
Не трать зря время. Никакой сварки не получится. Нужна переменка. или МИГMelvin77 писал(а):Доброе всем время.
Собираю косой мост с управлением на контролере.
Возникла идея попробовать варить алюминий не плавящимся электродом в среде аргона пульсирующим током одной полярности.
I'll be back
Re: Осцилятор к косому мосту
sam_soft
Я Вас конечно очень уважаю. Да и сам знаю что алюминий варят переменкой, не только знаю но и умею варить. Но я подобный вопрос поднял и на другом ресурсе
Честно сказать мне б пока источник запустить. А по осцилятору и сварке алюминия пульсирующим током пока просто собираю информацию. А в силу того что у меня тоже процик стоит в управлении то вот размышляю нужно ли отлаживать модуль который определяет импульсный режим. Имеется в виду програмный модуль.
Я Вас конечно очень уважаю. Да и сам знаю что алюминий варят переменкой, не только знаю но и умею варить. Но я подобный вопрос поднял и на другом ресурсе
Не трать зря время. Никакой сварки не получится. Нужна переменка.
И че с этим делать?Опоздал дядя; не только пробовали, но и работаем давно- заваривая разные тАзики, коллекторА,головки, диски и самогонные бидоны icon_lol.gif
И именно однотактным мостом (бармалейником) и именно алюминиевой проволокой в аргоне
Честно сказать мне б пока источник запустить. А по осцилятору и сварке алюминия пульсирующим током пока просто собираю информацию. А в силу того что у меня тоже процик стоит в управлении то вот размышляю нужно ли отлаживать модуль который определяет импульсный режим. Имеется в виду програмный модуль.
Re: Осцилятор к косому мосту
Тот хто тебе это написал подразумавал конечно же МИГ, но не как не однополярный ТИГ. Или для тебя разницы нет.Melvin77 писал(а): И че с этим делать?
I'll be back
Re: Осцилятор к косому мосту
Большой нет. Какието абревеатуры.подразумавал конечно же МИГ, но не как не однополярный ТИГ Или для тебя разницы нет.
Я там чтоб ни умничать с абревеатурами и не вызывать излишней путаницы задавал вопрос об сварке алюминия в среде аргона не плавящимся электродом пульсирующим сварочным током одной полярности. И где там ТИГ, МИГ, ШМИГ, ПАУЭРЛИФТИГ или еще чего там англоязычного понапридумали. Я когдато давно работал наладчиком сварочного оборудования так с тех пор все по старинке. Я вот только в таком случае вот это не совсем понимаю http://www.electrik.org/forum/index.php ... t&id=12761 туда осцилятор для мебели чтоль приладили. И я очень сомневаюсь что это кому то нефиг делать было и он не знал чеб еще притулить к инвертору.