надо 19-20 витков первички
Косой мост
Re: Косой мост
попробовал "рабочую" намотку на кольце R63 Эпкос с 18 витками... транс ушел в насыщение при 225-230 вольт вместе с IGBT 
надо 19-20 витков первички
надо 19-20 витков первички
Re: Косой мост
Егор, так и должно быть, я предупреждал что не стоит ставить эту управу в цвай тахт. для спарки, должно пойти всё , а для цвая нужна более замороченная система. Впрочем заморочка только в области софтваре, а схемотехника проста как грабли. Так делает фроник , тот же миллер
I'll be back
Re: Косой мост
Не, не STM, когда начинал это дило, смотрел что вокруг, все помешаны на STM, и потому шоб не мешать никому и не задавать глупых вопросов, решил с нуля и на другой платформе, хотя ядро корчика оно и в африке такое же. Вычитать даташит в тыщу страниц и всего то делов. Там все написано, чорным па-беламу. А начиналось ну типа как с дуру, на спор с пацанами, на йащик Хенеси , только настоящего Хенеси, а не подъёбки, я таки отличаю его от подъебки. Тех пацанов знал когдато по работе в одной НИЛ, потом отошол этого всего. Нищета задолбала. Нашол в себе силы не плакаться а умножить все на ноль и заняться тем что нормально кормит. Спор таки выйграл, пацаны какую то хрень варят замороченную на конвееере, полуавтоматом. Им нужна была полностью управляемая с компа сварка, и шоб любой чел , мало мальски знакомы с про-грамингом набъет скриптец которы будет рулить и варить без самого чела. Отладить процесс это отдельная тема, но все решаемо и потомо наступает контрол цэ, контрол вэ.
I'll be back
Re: Косой мост
мне страшно вступать даже в полемику с тобойsam_soft писал(а):Егор, так и должно быть
поводом для моих "эксриментов" стало наличие свободного времени и некоторых денсредств ну и желание.
наскоко я понял, разницы особой нет в управлении между спаркой и двухтактом (кроме ТТ).. то-же время деадтайма 1мс при макс заполнении..на выходе ДС те-же яйца (дроссель уменьшить)
понятное дело, что ходовые-дубовые-доступные с косого на это дело уже не годятся
выше постами хотел сказать, что с указанными IGBT на данной управе я их убил не сквозняками, а повышением напруги латром выше сетевого,т.е. завел сердечник в насыщение
до этого пробная обмотка с 19 витками давала на выходе транса невидимый моим С1-74 деадтайм на ХХ, и порядка 0,6мс при макс.зап. с небольшой нагрузкой
Re: Косой мост
И не вступай, любой цвай тахт в сварнике с поцикловкой сдохнет, если нет контроля намагничения, это случится обязательно, вопрос толко во времени и жадности. Но эти пазлы - симетрилки , такое ублюдство, я делал это все когда то, насмотревшись и начитавшись херни на форумах. А потом просто посмотрел что делает фроник, миллер, подумал трохе што и как , и пошол по ихнему , провереному пути. Заниматься ананизъмом нет жылания, все изобретено уже давно. нада только подумать трохе.
I'll be back
Re: Косой мост
спасиб..sam_soft писал(а):И не вступай,
Re: Косой мост
Однако, двухтахтер таки "вздрочнул"sam_soft писал(а):Заниматься ананизъмом нет жылания
Кстати, а накуя он тебе? Поди динамики однотахтерного мостка с кастрированным Кзап не хватило, шоб ясчик коньячку испить?
Re: Косой мост
Да нахрен не нужен был в той задаче, чиста для спорту и турызму. В других тасках есть таки у него одно , нэйтив адвантэйдж. В остальном нихренаgyrator писал(а): Кстати, а накуя он тебе? Поди динамики однотахтерного мостка с кастрированным Кзап не хватило, шоб ясчик коньячку испить?
I'll be back
Re: Косой мост
гурман.sam_soft писал(а):....[ цельсия , а не фаренгейтаа то както к последним в последнее время пристарастился
Не сммотрел я этих фроников, поэтому вопрос: Ну так косой или мост? Я понял, что косой, подтверди или опровергни, а то я совсем запутался в твоём тексте на этом эсперанте.sam_soft писал(а):..... А потом просто посмотрел что делает фроник, миллер, подумал трохе што и как , и пошол по ихнему , провереному пути. Заниматься ананизъмом нет жылания, все изобретено уже давно. нада только подумать трохе.
Re: Косой мост
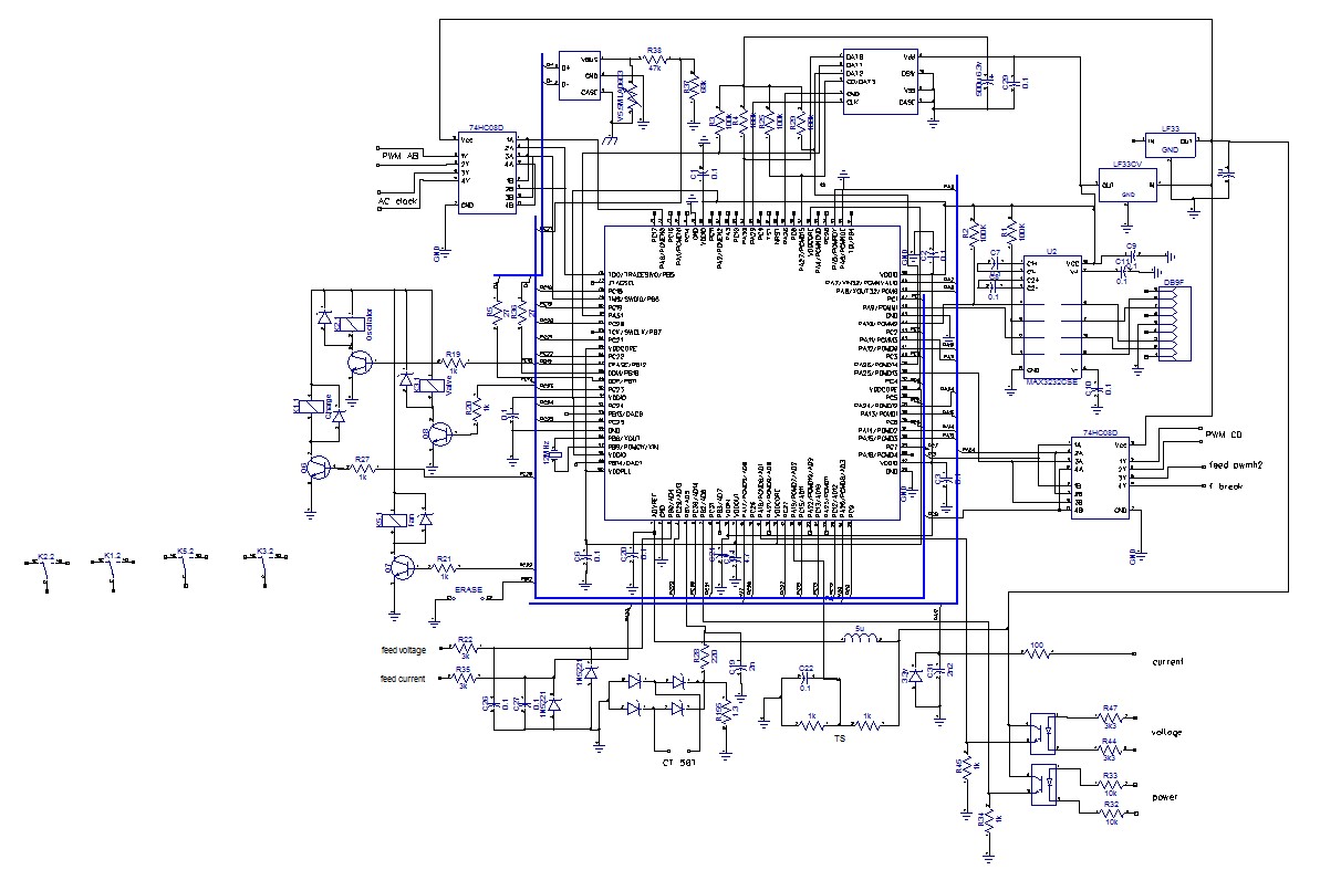
...Использование ЖиБиТи в косом в качестве ключей прямого хода, у которых в поддыхе есть свои диодеры, не вопрос, диодеры мешать не будут .. и будут только в плюс, но если задумывается использование жбт со встроенными диодерами в качестве диодеров для обратного хода - тогда НЭТ, не пройдет, туда пихать надобно "фасты", очень фасты, иначе братская могила всем соседям обеспечена.
Как то так.
Как то так.
Сеять - разумное, доброе, вечное.