
БП сварочного инвертора.
Re: БП сварочного инвертора.
У нас таких ключей нет,купил 13009 TO-220,завтра поставлю и попробую.Кстати dik01,как они у тебя греются и при каком токе?А то у меня при нагрузке 5W без радиаторов довольно горячие(надо термометр повесить).
Re: БП сварочного инвертора.
Смотрите даташит. V ollector-to-Emitter Saturation Voltage. У 130089 напряжение насыщения при 100 град до 3-х вольт при 3-х амперах. Полный ацтой. Вот они и греются.Chir-OFF писал(а):...Кстати dik01,как они у тебя греются и при каком токе?.....
А у C4106 при 4-х амперах только 0,8 вольти. Почувствуйте разницу.
Re: БП сварочного инвертора.
не успел ответить но Петрович все точно описал ,без радиатора не пробовал но с ним и нагрузкой 3 а радиатор теплый.
Re: БП сварочного инвертора.
Купил для эксперимента 13009-2,вчера поставил,дал нагрузку 2А радиатор 38 гр без обдува,пока посмотрим что будет.А так я заказал С4106.Фото с обдувом,держал минут 10 где-то.
-
Sergey160481
- Сообщения: 37
- Зарегистрирован: 18 фев 2016, 12:48
- Откуда: Украина
Re: БП сварочного инвертора.
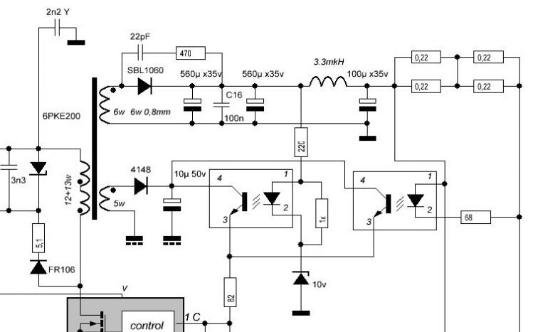
Ребята прошу помощи.Собрал схему бп с главной настроил напряжение.Сопротивление там где 15к у меня вышло 4.7к.Подал нагрузку сначала 1А потом больше и так дошло до 4а защита не сработала.Уменьшил резистор тот что помечен звездочкой3.3к поставил 2к ток стал доходить до 3а а потом падает напряжение и ток и шуршит транс.Напряжение прыгает от16 к 18 вольт.Ето так работает защита?
Re: БП сварочного инвертора.
Если Вы имеете ввиду БП для полуавтомата, то оно так и работает. Шуршание не значительное есть. Сегодня бы я защиту сделал бы как у Пелетной горелки, на оптроне. Работает тихо и надёжно. Писмотритесь.Sergey160481 писал(а):Ребята прошу помощи....Ето так работает защита?
-
Sergey160481
- Сообщения: 37
- Зарегистрирован: 18 фев 2016, 12:48
- Откуда: Украина
Re: БП сварочного инвертора.
Извините я имел ввиду тот блок что на тл494
Re: БП сварочного инвертора.
А напругу выставил 24в?она должна быть стабильна при нагрузке в 4А,иначе в этом бп нет смысла.При коротыше понятно что и напруга и ток упадут,и в трансе будет шелест,как то так.
-
Sergey160481
- Сообщения: 37
- Зарегистрирован: 18 фев 2016, 12:48
- Откуда: Украина
Re: БП сварочного инвертора.
Да напругу выставил 24 вольт.Ток держал и 4 и 5 .Только я думал что при 5 амперах блок уже мал уйти в защиту .Потому и уменьшил сопротивление.
И он ведет себя так :к трем амперах держит вольтаж Если увеличивать нагрузку, ток начинает падать в напряжение станет польсировать 16-18 вольт.Я так понимаю бп хочет стабилизировать напряжение и одновременно ток и вступает в конфликт сам с собой
И он ведет себя так :к трем амперах держит вольтаж Если увеличивать нагрузку, ток начинает падать в напряжение станет польсировать 16-18 вольт.Я так понимаю бп хочет стабилизировать напряжение и одновременно ток и вступает в конфликт сам с собой