Флуд выходного дня

Аватара пользователя
Komrad
Сообщения: 2713
Зарегистрирован: 27 авг 2011, 21:07

Re: Флуд выходного дня

Сообщение Komrad »

Зачетный питатель. Я свой зарядник на основе АТХ так и не доделал.
dik01 писал(а):Такой глюк был и у меня вылечил установкой конденсатора по питанию ,я писал об этом.
Читал, помню. Схему на первой менять не буду,плату тоже менять не буду так как они рабочие. Просто опишу этот момент и все.
Аватара пользователя
Komrad
Сообщения: 2713
Зарегистрирован: 27 авг 2011, 21:07

Re: Флуд выходного дня

Сообщение Komrad »

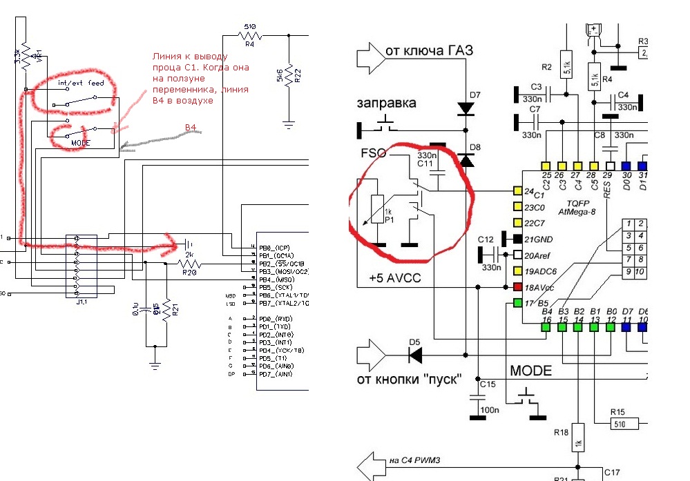
Петрович, проверьте меня пожалуйста. Сопоставил схемки с Главной и Авторскую, по подаче. На мой взгляд на Главной косячок в переключателе "автомат-ручная".
Вложения
копия.jpg
Аватара пользователя
egor
Сообщения: 715
Зарегистрирован: 05 июл 2013, 11:47
Откуда: Россия, МО

Re: Флуд выходного дня

Сообщение egor »

Komrad писал(а):На мой взгляд на Главной косячок в переключателе "автомат-ручная".
в режиме ручной на схеме Сэма на РВ4- единица, а на главной ноль
мне тож так кажется
Аватара пользователя
Chir-OFF
Сообщения: 738
Зарегистрирован: 25 дек 2014, 22:19
Откуда: Краснодарский край

Re: Флуд выходного дня

Сообщение Chir-OFF »

Значит я развёл неправильную схему?
Аватара пользователя
Chir-OFF
Сообщения: 738
Зарегистрирован: 25 дек 2014, 22:19
Откуда: Краснодарский край

Re: Флуд выходного дня

Сообщение Chir-OFF »

Ещё такой вопрос-кто нибудь имел дело с UC3875?
Аватара пользователя
Komrad
Сообщения: 2713
Зарегистрирован: 27 авг 2011, 21:07

Re: Флуд выходного дня

Сообщение Komrad »

Chir-OFF писал(а):Значит я развёл неправильную схему?
Я же тебе писал viewtopic.php?f=4&t=20&start=4850#p16625
Аватара пользователя
Petrovich
Сообщения: 2021
Зарегистрирован: 25 авг 2008, 23:19

Re: Флуд выходного дня

Сообщение Petrovich »

Komrad писал(а):Петрович, проверьте меня пожалуйста. .....
Ну вроде косяк. Мне так каацца, что это место я уже правил.
Аватара пользователя
Chir-OFF
Сообщения: 738
Зарегистрирован: 25 дек 2014, 22:19
Откуда: Краснодарский край

Re: Флуд выходного дня

Сообщение Chir-OFF »

Komrad ну я понял и смотрел печатку,делал всё по схеме с главной,теперь получается на ней косячок...позже буду заниматься аппаратом,сейчас некогда.
Аватара пользователя
Petrovich
Сообщения: 2021
Зарегистрирован: 25 авг 2008, 23:19

Re: Флуд выходного дня

Сообщение Petrovich »

Chir-OFF писал(а):Komrad ну я понял на ней косячок....
...был. Я вроде поправил.
Аватара пользователя
Chir-OFF
Сообщения: 738
Зарегистрирован: 25 дек 2014, 22:19
Откуда: Краснодарский край

Re: Флуд выходного дня

Сообщение Chir-OFF »

Мужики,так что никто не работал с UC3875?
Ответить