Апгрэд Блока управления универсального сварочника ( AT90PWM3B)
Re: Апгрэд Блока управления универсального сварочника
Добрый день!
Где найти прошивку "светлячка" от Петровича, и на какой меге она собрана 16-й или 32-й
Где найти прошивку "светлячка" от Петровича, и на какой меге она собрана 16-й или 32-й
Re: Апгрэд Блока управления универсального сварочника
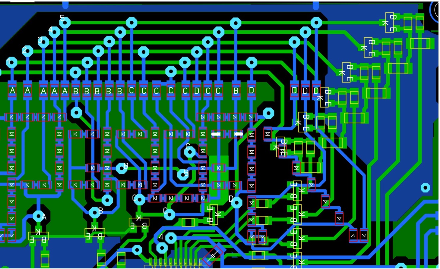
и еще вопрос по печатке: отсутствуют две дорожки к светодиодам (дорисованы белым цветом) это правильно?
Re: Апгрэд Блока управления универсального сварочника
Погоди, найду и выложу.K_L писал(а):и еще вопрос по печатке: отсутствуют две дорожки к светодиодам (дорисованы белым цветом) это правильно?
Re: Апгрэд Блока управления универсального сварочника
светлячок собран на ATMega32-16AU . я сам уже давненько выпрашивал у Петровича схему и прошивку на светлячка . обещал через годик выложить . ждёмс с нетерпением . пока ковыряю V2-50 .K_L писал(а):Добрый день!
Где найти прошивку "светлячка" от Петровича, и на какой меге она собрана 16-й или 32-й
Re: Апгрэд Блока управления универсального сварочника
Сегодня удалось поковырять аппарат.Егор просил показать осцилку на выходе силового транса,вот...
Непомню правильная она или нет,но вопрос был про ограничение по ТТ,которого по прежнему нет(забыл запечатлить).Сигнал на нагрузке ТТ вроде до 0,2 Вольт доходит.
Далее подключил 24 В на протягу,при этом вынул датчики температуры,засветился индикатор,ошибки Е1 нет.При нажатии "пуск" ожил мотор!Но устойчивой работы нет,то сам по себе крутится,пока питание не снимешь,то дёргается и не крутится.При подключении датчиков (поочереди) бывает выбивает ошибку.Подозрение на неверную схему,буду мучаться дальше...
Непомню правильная она или нет,но вопрос был про ограничение по ТТ,которого по прежнему нет(забыл запечатлить).Сигнал на нагрузке ТТ вроде до 0,2 Вольт доходит.
Далее подключил 24 В на протягу,при этом вынул датчики температуры,засветился индикатор,ошибки Е1 нет.При нажатии "пуск" ожил мотор!Но устойчивой работы нет,то сам по себе крутится,пока питание не снимешь,то дёргается и не крутится.При подключении датчиков (поочереди) бывает выбивает ошибку.Подозрение на неверную схему,буду мучаться дальше...
Re: Апгрэд Блока управления универсального сварочника
по ней вопросов нет- так должно бытьChir-OFF писал(а): на выходе силового транса,вот...
Re: Апгрэд Блока управления универсального сварочника
Ну и слава богу.Теперь стоит колом вопрос по ограничению!-какое напряжение нужно ПВМ-ке для ограничения?
Re: Апгрэд Блока управления универсального сварочника
Ждем, кстати Петрович писал что светляк собран на Atmega16 (232 страница форума), больше информации никакой не находил, может что пропустил.ROMA писал(а): светлячок собран на ATMega32-16AU . я сам уже давненько выпрашивал у Петровича схему и прошивку на светлячка . обещал через годик выложить . ждёмс с нетерпением . пока ковыряю V2-50 .
Re: Апгрэд Блока управления универсального сварочника
ну бога я тут бы ни призывалChir-OFF писал(а):Ну и слава богу.Теперь стоит колом вопрос по ограничению!-какое напряжение нужно ПВМ-ке для ограничения?
и тут возникают три проблемы:
1. ПВМ
2. Фьюзы
3. Схема.
Т.е. проверяйте схему физически (по плате вроде правильно), фьюзы, прошивку. Других проблем не существует (ну еще "полярность" ТТ).
А как проверяешь "схлопывание"? Я проверял коротя 3-4 жилами многожильного монтажного провода на полной силе при минимальном токе- если чего-то не так, сгорает; если все правильно- пытается "варить"