БП сварочного инвертора.
Re: БП сварочного инвертора.
Да,если по моему подобию,то да(делал две обмотки и через диоды на общий плюс),я поставил MBR20100.
-
Evgeniy-free
- Сообщения: 392
- Зарегистрирован: 02 дек 2012, 07:30
- Откуда: Сибирь
Re: БП сварочного инвертора.
Так он на 100В вот и греется, т.к отживает своё!Chir-OFF писал(а):я поставил MBR20100
Это как, две обмотки ещё и ОБЩИЙ плюс???Chir-OFF писал(а):делал две обмотки и через диоды на общий плюс
-
mobilich144
- Сообщения: 113
- Зарегистрирован: 16 сен 2015, 23:50
- Откуда: Ладыжин Винницкая обл
Re: БП сварочного инвертора.
не запускается ТОР постоянно сгорает резистор R20 и P6KE2OO и постоянно цыкает с частотой 1сек. на выходе 14.4В напряжение от10 до17В. 
Re: БП сварочного инвертора.
Всем доброго.mobilich144 писал(а):не запускается ТОР постоянно сгорает резистор R20 и P6KE2OO и постоянно цыкает с частотой 1сек. на выходе 14.4В напряжение от10 до17В.
Сегодня пытался запустить блок, долго не получалось, много раз перепаивал ( дорожки по отваливались) буду переделывать.
индуктивность первички транса 300 - 325 мкН сердечник ЕI33 комповский ,намотка по схеме. подбор зазора по индуктивности.
Так вот после того как сжег 1-250, 2-247 и перебрал возможные варианты , решил попробовать впаять кондер 0,1(согласно схеме PI Expert) параллельно резистору и электролиту 5.6кОм и 5 мкФ соответственно на ножке С ТОР247, блок запустился на выходе 18-20В в холостую, нагружаю , падает до 13.9В спустя 30-60с вырубается от перегрева.потом снова запуск.
Остальные вторички отключены.
-
mobilich144
- Сообщения: 113
- Зарегистрирован: 16 сен 2015, 23:50
- Откуда: Ладыжин Винницкая обл
Re: БП сварочного инвертора.
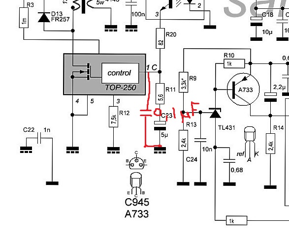
а где там 5.6ком? по моему 5.6 Ом
Re: БП сварочного инвертора.
Попробывал на ETD29
Первичка 21*21
питание 7
вторичка 8 - 15В 2А
Индуктивность в пределах 300
Начинает икать.
но если мотать как на схеме, на этот же сердечник начинает шипеть, зазор подобран по индуктивности.
На выходе 18-20В, при нагрузке падает до 13-14 В , нагружал че под руку попало резистор 47 Ом 5W, перегрев тор, отключение , остыл, включился.
Первичка 21*21
питание 7
вторичка 8 - 15В 2А
Индуктивность в пределах 300
Начинает икать.
но если мотать как на схеме, на этот же сердечник начинает шипеть, зазор подобран по индуктивности.
На выходе 18-20В, при нагрузке падает до 13-14 В , нагружал че под руку попало резистор 47 Ом 5W, перегрев тор, отключение , остыл, включился.
-
mobilich144
- Сообщения: 113
- Зарегистрирован: 16 сен 2015, 23:50
- Откуда: Ладыжин Винницкая обл
Re: БП сварочного инвертора.
индуктивность пока нечем замерить, прибор заказал с китая будет не скоро, а блок продолжает икать??? спалил 2 оптрона!
Re: БП сварочного инвертора.
А если в LAY платы смотреть то 5.6кОм, а вообще программа рекомендует 6.8кОм и 47мкФ, В схеме стоит 5.6 и 5мкф (4.7мкф)mobilich144 писал(а):а где там 5.6ком? по моему 5.6 Ом
И еще есть не соответствие платы и схемы,
по схеме с первичной земли идет на кондер 5мкф (4.7мкф) и потом на резистор
по плате с первичной земли идет на резистор и потом на кондер.
пробывал по разному и с номиналами что программа рекомендует , не работало пока в параллель кондер не впаял.
Re: БП сварочного инвертора.
и так на двух вариантах платах.
Но особой разницы не ощутил, пробовал и так и так.
Но особой разницы не ощутил, пробовал и так и так.