Осцилятор к косому мосту
Re: Осцилятор к косому мосту
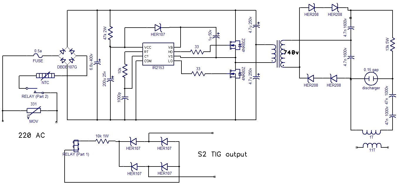
Мда. Что то у меня все косячит. Источник питания работает отлично, ничего не бахает, стартует замечательно. Искра в разряднике присутствует... иногда. На выходе с транса высоковольтного (кольцо ферритовое) тогда разряд до 5-6мм, прошивает бумагу, поджигает ватные салфетки. НО! очень сильно греется резистор в цепи на разрядник (установлен керамический импортный гробик 15кОм 5 Вт. Ставил 10кОм 5Вт полосатик-сгорел после 5 минут работы) , вплоть до разогрева припоя на ПП. Схема и печатка Сэма на ИР2153. Чего ему (осцилятору) не хватает для счастливой жизни и работы?
Re: Осцилятор к косому мосту
И кто у нас разрядник?
Re: Осцилятор к косому мосту
Разрядник у нас остаток какого то вольфрамового стержня 3мм
-
Evgeniy-free
- Сообщения: 392
- Зарегистрирован: 02 дек 2012, 07:30
- Откуда: Сибирь
Re: Осцилятор к косому мосту
У всех он греется!KT117 писал(а): очень сильно греется резистор в цепи на разрядник
Совет, не делать напругу более10кв на выходе!
Re: Осцилятор к косому мосту
Разрядник гораздо лучше работает когда электроды с плоскими торцами, торец в торец. Торцы можно шлифануть алмазным надфильком. Мою ссылку выше посмотрите, второй и третий снимок, там один электрод тоже "на конус" - не работало, пока не развернул.
Зазор подобрать исходя из устойчивого пробоя.
Зазор подобрать исходя из устойчивого пробоя.
Re: Осцилятор к косому мосту
Делал разрядник из пятаков с втягивающего реле стартера диаметром 10мм они медные очень понравилась их работа пропусков в образовании пробоя не было и они не выгорали
Re: Сварка AC-DC-TIG/MIG-MAG в среде защитных газов.
Интересный способ ионизации с резистором 20 Мом.amator459 писал(а):... С аппарата ESAB200 срисована....
Re: Сварка AC-DC-TIG/MIG-MAG в среде защитных газов.
Может там и 100 МОм. Прибор не спроможен замерить значение сопротивления. Видете, там стоит значок ">"?Petrovich писал(а): Интересный способ ионизации с резистором 20 Мом.
Ионизация такая, аж страшно!
Re: Осцилятор к косому мосту
Поварив немного меня не совсем устроил вариант осцилятора на транзисторе ,а именно нет скин эфекта и сварщика лупит не по детски (Случайно).Принял решение сделать другой вариант первый не расматривал сильно слабый решил сделать на 2153 в место трансформатора применил ТДКС на видео видно зазор в разряднике 0.8 мм ,замыкающая емкость собрана с трех конденсаторов ВИМА по 0.15 мкф соединение последовательное ,плюс один К15-5 2200 паралельно

http://youtu.be/g8VP8NR9YqQ
http://youtu.be/tLpfUVILniM.
Диод кд 213а

http://youtu.be/g8VP8NR9YqQ
http://youtu.be/tLpfUVILniM.
Диод кд 213а
