Апгрэд Блока управления универсального сварочника ( AT90PWM3B)

Аватара пользователя
Komrad
Сообщения: 2713
Зарегистрирован: 27 авг 2011, 21:07

Re: Апгрэд Блока управления универсального сварочника

Сообщение Komrad »

Vanchoper писал(а):Я не нашел данных по времени восстановления 1n5819
Для Шоттки время восстановления очень малое, практически равно " 0 ".
Vanchoper
Сообщения: 144
Зарегистрирован: 22 авг 2011, 07:02
Откуда: Ангарск, Иркутская обл.

Re: Апгрэд Блока управления универсального сварочника

Сообщение Vanchoper »

Да почитал про Шоттки, действительно очень быстрые, значит от перегруза по току пробивает получается?
Аватара пользователя
Komrad
Сообщения: 2713
Зарегистрирован: 27 авг 2011, 21:07

Re: Апгрэд Блока управления универсального сварочника

Сообщение Komrad »

Vanchoper писал(а):значит от перегруза по току пробивает получается?
Я больше склоняюсь видеть причину в особенностях Шоттки. Но это пока только предположение. Покопался у себя в схемах и наткнулся на ПА Голуба. Есть у кого нибудь опыт применения ТГР с тремя обмотками?
Вложения
ТГР.jpg
Аватара пользователя
PAVEL
Сообщения: 1218
Зарегистрирован: 10 дек 2011, 18:37
Откуда: Россия

Re: Апгрэд Блока управления универсального сварочника

Сообщение PAVEL »

Komrad писал(а): Я больше склоняюсь видеть ... Есть у кого нибудь опыт применения ТГР с тремя обмотками?
Добрый день !
CeRgEj как то писал работу этого узла почитать можно на этой ветке,или заменить шотки вторым тактом ,поставить ещё один IRF530 тока придётся плату ТГР переделать,когдато правил такую что на главной,надо поискать.
Как там дела в Донецке ? жутко чего показывают.
Аватара пользователя
PAVEL
Сообщения: 1218
Зарегистрирован: 10 дек 2011, 18:37
Откуда: Россия

Re: Апгрэд Блока управления универсального сварочника

Сообщение PAVEL »

Написал про ссылку а там неемного не то что надо.Посмотрел у себя нашол такую схему.Стабилитрон и диод на обмотке 1б ограничивают напругу обратного хода на уровне 12в, без этой цепочки может выброс большой что и вышибает шотки.
Аватара пользователя
Komrad
Сообщения: 2713
Зарегистрирован: 27 авг 2011, 21:07

Re: Апгрэд Блока управления универсального сварочника

Сообщение Komrad »

Pavel спасибо. Этой схемы я не встречал, ну или не обращал внимания. Скоро буду собирать еще одну силу ДС, там и попробую.
Аватара пользователя
Petrovich
Сообщения: 2021
Зарегистрирован: 25 авг 2008, 23:19

Re: Апгрэд Блока управления универсального сварочника

Сообщение Petrovich »

PAVEL писал(а):...Стабилитрон и диод на обмотке 1б ограничивают напругу обратного хода на уровне 12в,....
Ограничивает на уровне 12+ Uпитания.
Схемка классическая, применяется во всех БП.
Выброс не может быть бесконечным, он ограничен Uпит. умноженым на добротность катушки. Поэтому логичнее применять высоковольтный транзистор. Я, в частности применял IRF740 сейчас стоит 4N60. Такой дряни как 530 у меня ни когда и небыло.
Это так, как совет.
Аватара пользователя
Komrad
Сообщения: 2713
Зарегистрирован: 27 авг 2011, 21:07

Re: Апгрэд Блока управления универсального сварочника

Сообщение Komrad »

Petrovich писал(а):Я, в частности применял IRF740 сейчас стоит 4N60. Такой дряни как 530 у меня ни когда и небыло.
Это так, как совет.
Спасибо за совет. Но 530-ый по схеме, может есть смысл поправить?
Аватара пользователя
Petrovich
Сообщения: 2021
Зарегистрирован: 25 авг 2008, 23:19

Re: Апгрэд Блока управления универсального сварочника

Сообщение Petrovich »

Petrovich писал(а):.... Такой дряни как 530 у меня ни когда и небыло....
Оговорился, извиняюсь, не дряни, а ретро.
ur5fia
Сообщения: 84
Зарегистрирован: 03 авг 2012, 11:01

Re: Апгрэд Блока управления универсального сварочника

Сообщение ur5fia »

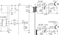
Для PAVEL !
Я для управления ключами использовал схему, содрал с импортного мощного преобразователя.
Обратите внимание, последовательно с диодом включен стабилитрон!
в первоисточнике все обмотки по 21 виток. провод 0.35.
индуктивность первички 170мкГн. Сердечник с зазором около 0.3мм.
Ограничение тока на уровне 1.5А, по падению на резисторе в истоке. - Защита срабатывает в случае пробоя силовиков.
При нормальной работе ток около 1А, и защита не работает. Транзистор установлен на небольшом радиаторе, но нормально холодный.
Частота у разных моделей от 45 до 90КГЦ. Везде транс одинаковый.
Схему прилагаю.
Вложения
1234.jpg
Ответить