Конструируем DC-AC мост: баяны и модули

Аватара пользователя
Petrovich
Сообщения: 2021
Зарегистрирован: 25 авг 2008, 23:19

Re: Конструируем DC-AC мост: баяны и модули

Сообщение Petrovich »

kava писал(а):Пожалуйста. .. :)
А HCPL где брать? Чёй-та у меня нету? :(
Аватара пользователя
kava
Сообщения: 313
Зарегистрирован: 13 фев 2010, 22:58
Откуда: Харьков

Re: Конструируем DC-AC мост: баяны и модули

Сообщение kava »

Petrovich писал(а):А HCPL где брать? Чёй-та у меня нету? :(
У Володина вот етот
Вложения
Mylib.rar
(16.73 КБ) 651 скачивание
... нельзя впихнуть невпихуемое, связать несвязуемое ...
Аватара пользователя
Komrad
Сообщения: 2713
Зарегистрирован: 27 авг 2011, 21:07

Re: Конструируем DC-AC мост: баяны и модули

Сообщение Komrad »

Собираю потихоньку.Sam_soft, снова прошу консультацию. Вспомнил один момент ,а именно:
CeRgEj писал(а):А конденсатор должен стоять непосредственно вблизи осциллятора. Если возможно, то второй конденсатор на модулях, хотя бы маленький.
Т.Е провода от модулей должны идти к кольцу и конденсатору, которые стоят непосредственно возле клемм,и далее на клеммы. В этом случае они будут как дроссель.
А не так- модули соединены с кольцом и конденсатором, и далее провода идут на клеммы.
Я надеюсь,уловили разницу - кольцо осциллятора и конденсатор должен быть как можно дальше от модулей и ближе к клеммам.
У меня получается довольно компактно и учитывая написанное выше появился вопрос:
нужно-ли специально "удлинить" провода и если нужно, какой должна быть их длинна?
Вложения
101.jpg
Аватара пользователя
Petrovich
Сообщения: 2021
Зарегистрирован: 25 авг 2008, 23:19

Re: Конструируем DC-AC мост: баяны и модули

Сообщение Petrovich »

kava писал(а): У Володина вот етот
Разобрался я с Вашими Амперами и хомутами. Ток не более 30 мА, как и предполагалось. Далее надо бы ХЦПЛ заменить на 4N37. Тогда будет полный гуд.
Вложения
.jpg
Аватара пользователя
sam_soft
Сообщения: 1523
Зарегистрирован: 30 окт 2009, 22:27

Re: Конструируем DC-AC мост: баяны и модули

Сообщение sam_soft »

Транс осциляра желательно вешать прямо на вых клемах, и там же замыкающую емкостину, непосредственно замыкая путь от холодного конца транса на + выхода. А не так как мне помнится делал когда то , оч давно , Змей. Ёмкостина в киламетре и на модулях. Растояние от модулей у меня сантов 12-15. Но не думаю что это уж очень важно. То что выше - важнее. И есчо, если оцилятор у тебя по первой версии - обязательно поставь варистор на плате осциляря, там где ему 220 заводится, 331 номинал. Я на той схеме не нарисовал, но себе потом поставил. Эта дрянь нанасекундного диапазона пролазит куда угодно, ей и дроссели и емкости ни почем. Всё душыть нада на корню, иначе сбросы проца вполне вероятны.
I'll be back
Аватара пользователя
kava
Сообщения: 313
Зарегистрирован: 13 фев 2010, 22:58
Откуда: Харьков

Re: Конструируем DC-AC мост: баяны и модули

Сообщение kava »

Petrovich писал(а): Разобрался я с Вашими Амперами и хомутами. Ток не более 30 мА, как и предполагалось. Далее надо бы ХЦПЛ заменить на 4N37. Тогда будет полный гуд.
Я не знаю на какую лошадку Вы хомуты надевать собралтсь. Не надо показывать средниквадратичный ток за 3mS при начальной задержке 1mS (переключение всего 10uS)на источнике с током 20А, вот это явный баг. Я понимаю, что ХЦПЛ при ваших расчетах можно убрать и поставить голую 4N73, 15mA и она потянет. Только сначала посчитайте ток, чтоб за 5-7 микросов 33 пика 22 вольтами заряжать-разряжать. А HCPL или 4N37 в модельке вообще не нужна, проще V2 pulse описать, я ставил только из за задержки, ну не знаю я хде она в свечке. Но прав ты в том, что свечка хдето ток ышо нарывает, но выкинь кондеры (они идеальные) и посмотри пики. К стати посмотри напругу на полтинниках, правда транс Е65 описан. Петрович, после того как запустишь с 50мА (это почти с двойным запасом) источником отпишись :P , перед тем костюм минера надень, хорошо глаза и уши защити - Бах будет играть громко сс пламенным задором, в сопровождении "Радивом пахнет".
... нельзя впихнуть невпихуемое, связать несвязуемое ...
Аватара пользователя
Petrovich
Сообщения: 2021
Зарегистрирован: 25 авг 2008, 23:19

Re: Конструируем DC-AC мост: баяны и модули

Сообщение Petrovich »

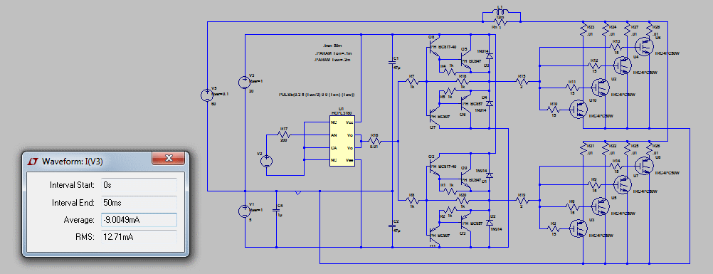
kava писал(а):... Петрович, после того как запустишь с 50мА (это почти с двойным запасом) источником отпишись :P , перед тем костюм минера надень, хорошо глаза и уши защити ....
Промоделил на 50миллисек, добавил дроссель, ток не изменился. И не изменится.
:idea: Может мне на шкаф залезть?

Более того, у Вас частота переключения установлена 5 кГц. Я не менял. Но если уменьшить до реальной, т.е. 100Гц, то ток неизбежно упадёт соответственно.
Вложения
50мСек.gif
Аватара пользователя
kava
Сообщения: 313
Зарегистрирован: 13 фев 2010, 22:58
Откуда: Харьков

Re: Конструируем DC-AC мост: баяны и модули

Сообщение kava »

Petrovich писал(а): :idea: Может мне на шкаф залезть?
Я про пиковый ток, ане про среднеквадратичный.
Вложения
Конденсаторов нет, голое питание
Конденсаторов нет, голое питание
4_4.gif
... нельзя впихнуть невпихуемое, связать несвязуемое ...
Аватара пользователя
Petrovich
Сообщения: 2021
Зарегистрирован: 25 авг 2008, 23:19

Re: Конструируем DC-AC мост: баяны и модули

Сообщение Petrovich »

kava писал(а):Я про пиковый ток, ане про среднеквадратичный.
Про пиковый мы не говорили, с ним всё ясно, он не влияет на потребление от БП. Вы говорили про стабилитрон на 2 Ампера. А кондёрчики-то повесьте. Так не честно.
Аватара пользователя
kava
Сообщения: 313
Зарегистрирован: 13 фев 2010, 22:58
Откуда: Харьков

Re: Конструируем DC-AC мост: баяны и модули

Сообщение kava »

Petrovich писал(а): Про пиковый мы не говорили, с ним всё ясно, он не влияет на потребление от БП. Вы говорили про стабилитрон на 2 Ампера. А кондёрчики-то повесьте. Так не честно.
На потребление не влияет, а на расчет источника влияет. Стабилитроны пробивает не усредненное значение тока а пиковое. А кондёрчики-то там не нужны, истоник питания в модельке стабильный. Для расчета источника надо так.
... нельзя впихнуть невпихуемое, связать несвязуемое ...
Ответить